Profile: 0fb3996a...
国务院印发《2024—2025年节能降碳行动方案》,其中提到,加快淘汰老旧机动车,提高营运车辆能耗限值准入标准。逐步取消各地新能源汽车购买限制。
落实便利新能源汽车通行等支持政策。推动公共领域车辆电动化,有序推广新能源中重型货车,发展零排放货运车队。推进老旧运输船舶报废更新,推动开展沿海内河船舶电气化改造工程试点。到2025年底,交通运输领域二氧化碳排放强度较2020年降低5%。
根据奥纬咨询(Oliver Wyman)本月发布的一项调查,在在去年曾经出国旅行的中国高收入家庭(月入3万元以上)中,只有14%的家庭会选择在今年再次出国。调查发现,偏爱国内游的首要原因是“国内游选择丰富”,其次是出国游“消费昂贵”。
相比之下,在过去两年中,美国申请出国旅行护照的人数创下历史新高。旅行搜索引擎Skyscanner的一份报告称,85%的美国旅客计划今年的出国旅行数量要大于或等于去年的次数。
#刚刚 中国外交部宣布,应美方邀请,外交部副部长马朝旭将于5月30日至6月2日访问美国,同美国常务副国务卿坎贝尔举行磋商,并同美国各界人士代表进行接触和交流。
坎贝尔曾担任美国国务院东亚和太平洋事务助理国务卿,并被认为是奥巴马时期“重返亚洲”战略的设计者。3月两人对话曾讨论台海及南海问题。
据中国日报消息,中国或将投入约60亿元用于全固态电池研发,由政府相关部委牵头实施。包括宁德时代、比亚迪、一汽、上汽、卫蓝新能源和吉利共六家企业参与技术研发。 https://t.co/ryGLb3A5sX 
2018年诺贝尔经济学奖得主Paul Romer警告,对人工智能的炒作可能会重蹈加密货币泡沫的覆辙。他认为两年后,人们可能会回过头来看到这个泡沫,高估了这个发展方向。
“我们从扩大计算和摄取大量数据中受益”“扩展计算非常容易,只是需要更多的机器和芯片。但将要发生的事情是,我们将没有足够的数据。”
国务院新闻办公室29日发表《2023年美国侵犯人权报告》。报告称,2023年美国的人权状况继续恶化。在美国,人权朝着日益两极分化的方向发展。与占据政治、经济和社会支配地位的少数人相比,大多数普通民众越来越被边缘化,基本权利和自由被虚置。政治极化持续加剧,选举操弄肆意横行,政府公信力继续下跌。
泰国总检察长办公室今日召开新闻发布会宣布,决定起诉泰国前总理他信。泰国检方表示,他信在海外流亡期间发表不当言论,涉嫌违反刑法第112条(冒犯君主罪)。他信需在6月18日出庭。
他信今年2月18日曾获假释出狱,如今再次被“翻旧账”。
习近平在中共中央政治局第十四次集体学习时强调,促进高质量充分就业,不断增强广大劳动者的获得感幸福感安全感。
“适应新一轮科技革命和产业变革,科学研判人力资源发展趋势,统筹抓好教育、培训和就业,动态调整高等教育专业和资源结构布局,大力发展职业教育,健全终身职业技能培训制度。”
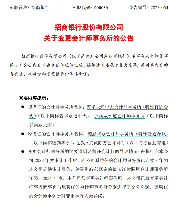
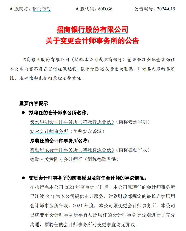
招商银行变更聘任会计师事务所,从原计划聘任普华永道改为安永。近期也有知名上市企业取消与普华永道的合作,包括中国中铁、青岛港,粤电力A,迈瑞医疗,沪硅产业等。
香港会计及财务汇报局4月开始针对一封举报信,对普华永道涉恒大审计存在缺失的指控问题进行调查。 https://t.co/RciSjsycU4

乌克兰总统府宣布,乌克兰总统泽连斯基今日抵达比利时进行国事访问。
泽连斯基与比利时首相德克罗签署了双边安全协议。根据协议,比利时今年将拨款至少9.77亿欧元向乌克兰提供军事援助,将在2028年前向乌克兰提供30架F-16战斗机,首批战斗机预计将于今年交付。
#刚刚 中国信通院公布4月国内手机市场运行数据。其中国产品牌手机出货量2057.6万部,同比增长25.5%;国外品牌手机出货量约为349万部,较去年同期约230万部增长51.7%。
若按苹果主导国外品牌这一假设,4月中国iPhone出货量可能同比增超过50%,环比跌7%。https://t.co/T3OAV9hdJF https://t.co/xepIvDKAYW 