Profile: 0fb3996a...
高盛维持金价明年达到2700美元的预测,预计中国央行的黄金储备需求将会持续。
由于价格敏感性和近期价格飙升,中国的黄金需求目前呈周期性疲软态势,但包括中国在内的新兴市场央行可能会继续频繁购买黄金,无论是否披露。预计上海金价下跌10%将使中国实物黄金需求增加16%。预计黄金多头头寸潜力巨大,并重申对2025年2700美元/盎司的金价预测。
据监管文件和相关公司的公告,美国证券交易委员会(SEC)批准第一批直接投资以太坊的ETF。 SEC批准了21Shares、Bitwise资产管理公司、贝莱德、 Franklin Templeton、Fidelity Investments、以及VanEck的现货以太币ETF申请。
#后续 娃哈哈发布声明称,为确保公司的平稳健康发展,经各股东友好协商,宗馥莉女士决定继续履行娃哈哈集团的相关管理职责。娃哈哈还表示,感谢近期社会各界和媒体的关注,并对占用媒体资源表示歉意。 https://t.co/xvmcR7ABll 
高盛:中国6月外汇流出速度有所加快
高盛外汇流量指标显示,6月中国外汇流出量为690亿美元,而5月份为320亿美元。6月经常项目渠道呈现流出的现象(6月流出210亿美元,5月流出70亿美元),组合投资净流出主要由于沪股通渠道净流出较快。
6月份货物贸易顺差转化率降至7%,第二季度为32%。(注:贸易顺差转化率可能受市场主体的持汇意愿上升和季节性周期性因素等影响) 
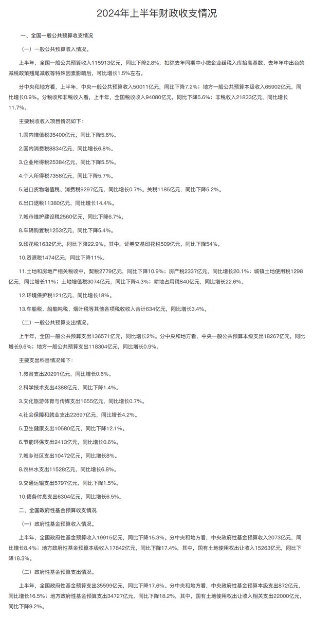
#数据 财政部:全国一般公共预算收入115913亿元,同比下降2.8%,可比增长1.5%左右。其中中央收入50011亿元,同比降7.2%,地方收入65902亿元,同比增长0.9%。
·企业所得税25384亿元,同比降5.5%;
·个人所得税7358亿元,同比降5.7%。
·印花税1632亿元,同比降22.9%;其中,证券交易印花税509亿元,同比降54%。
全国政府性基金预算收入19915亿元,同比下降15.3%;国有土地使用权出让收入15263亿元,同比下降18.3%。
全国一般公共预算支出136571亿元,同比增长2%,中央支出18267亿元,同比增9.6%;地方支出118304亿元,同比增长0.9%。
全国政府性基金预算支出35599亿元,同比下降17.6%。 
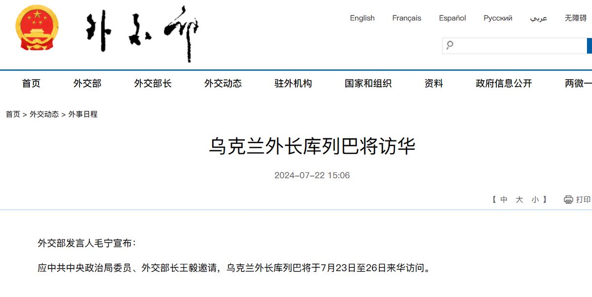
#新闻 应王毅邀请,乌克兰外长库列巴将于7月23日至26日访问中国。 https://t.co/4Mel3IsCcX 
#新闻 中国央行公布最新常备借贷便利(SLF)利率表,全线下调10个基点。 https://t.co/mIZ3lRVv2w 
习近平《决定》说明:健全反制裁、反干涉、反“长臂管辖”机制
注重统筹发展和安全。国家安全是中国式现代化行稳致远的重要基础。决定稿把维护国家安全放到更加突出位置,围绕推进国家安全体系和能力现代化,提出构建联动高效的国家安全防护体系,推进国家安全科技赋能;健全重大突发公共事件处置保障体系;建立人工智能安全监管制度;探索建立全国统一的人口管理制度;完善社会治安整体防控体系,依法严惩群众反映强烈的违法犯罪活动。提出建立健全周边安全工作协调机制;健全反制裁、反干涉、反“长臂管辖”机制;健全贸易风险防控机制,完善涉外法律法规体系和法治实施体系,深化执法司法国际合作。围绕持续深化国防和军队改革,提出完善人民军队领导管理体制机制,深化联合作战体系改革,深化跨军地改革。
综合首尔中央地方检察厅反腐败搜查2部和刑事1部7月21日消息,20日传唤韩国第一夫人金建希,就其涉嫌操纵德意志汽车股价、违反《反贪法》收受名牌包等进行非公开调查。(韩联社) https://t.co/p4C5t3jSI3 
Cathie Wood旗下方舟投资(ARK)昨日加仓收跌11%的Crowdstrike股票。
根据交易所文件,ARK出售了88545股Roblox股票、17607股特斯拉股票、16758股Coinbase股票,买入38595股Crowdstrike股票。周五,Crowdstrike造成的全球大宕机导致多家企业的运营遇阻,大量航班停飞。
雷军回应造车原因:小米手机当时正被美国制裁。
在2024雷军年度演讲活动上,小米董事长雷军发表演讲。回顾造车决定之初,雷军透露,2021年1月,小米手机被美国制裁,在董事会上,一个董事问假如手机不能做了,小米怎么办?要不要认真考虑一下造车?几乎所有的高管都支持,自己觉得造车风险太大,进行了调研,70多天,10多个城市,85场调研,访谈200多人,4次高管会。在这个过程中,李斌和何小鹏都力劝自己造车,“我在想对他们有什么好处?不怕多一个友商吗?是真的为我好,为小米好。”当时,小米内部预计造车至少需要100亿美元,董事们支持造车,但要求雷军本人必须带队亲自干。
🗒️#观察 雷军很少在公开场合讲制裁故事。
在外资汇出的推动下,台币兑美元跌至2016年5月新低。早盘成交量暴增至16.15亿美元,创2022年11月14日以来同时段最大。银行进场提供流动性,挡住部分台币跌势。
近期科技股承压,台股继外资在周四大举卖超534亿后,周五净卖出644亿,股指收跌2.26%。 https://t.co/ELDBKBiK6X 