Profile: 0fb3996a...
#新闻 国务院印发《关于促进服务消费高质量发展的意见》:
支持电子竞技、社交电商、直播电商等发展;
扩大文化演出市场供给,提高审批效率,增加演出场次。提升网络文学、网络表演、网络游戏、广播电视和网络视听质量,深化电视层层收费和操作复杂治理;
鼓励邮轮游艇、房车露营、低空飞行等新业态发展;
鼓励各地制定实施景区门票优惠、淡季免费开放等政策;
优化入境政策和消费环境,加快恢复航班班次,提供多样化支付服务,研究扩大免签国家范围;
指导学校按照有关规定通过购买服务等方式引进具有相应资质的第三方机构提供非学科类优质公益课后服务。
支持中医药老字号企业发展;
严厉打击虚假广告、网络欺诈、泄露信息等行为;
引导金融机构加大对服务消费重点领域信贷支持力度。

The Information:英伟达 $NVDA 的新款人工智能芯片因设计缺陷而推迟至少3个月发布,可能影响微软、谷歌和Meta等大客户。 https://t.co/aiOb2oQF3o 
美国国防部发布声明,国防部长奥斯汀下令调整美国的军事态势,以提高美国军队的保护能力、增加美国对以色列国防的支持,并确保美国能够随时准备应对各种突发事件。
根据声明,奥斯汀下令用“亚伯拉罕·林肯”号航空母舰取代目前部署在美国中央司令部责任区的“西奥多·罗斯福”号航空母舰打击群,并向美军欧洲司令部和美国中央司令部地区增派具备弹道导弹防御能力的巡洋舰和驱逐舰,美国国防部还正在采取措施以做好部署更多陆基弹道导弹防御系统的准备。奥斯汀还下令向中东地区派遣一个战斗机中队,以增强美军的空中防御支援能力。
华尔街大行对美联储降息预期提前/加码。 https://t.co/iL3mf8EbUu 
#行情 英特尔暴跌接近三成。未能赶上AI大潮,第二财季销售额令人失望,计划裁员1.5万人并暂停第四财季派息。 https://t.co/75Mt3HSea6 
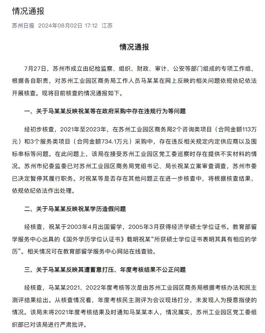
#后续 清华毕业生举报局长贪腐与学历造假,苏州通报:
经初步核查,2021年至2023年,在苏州工业园区商务局2个咨询类项目(合同金额113万元)和3个服务类项目(合同金额734.1万元)采购中,存在违反相关规定内定供应商以及围标串标等问题。在此问题上,该局在接受苏州工业园区党工委巡察时存在提供不实材料的情况。苏州市纪委监委已对苏州工业园区商务局党组书记、局长祝某立案审查调查,苏州市委已决定暂停其履行职务。对祝某等是否存在其他问题正在进一步核查中,将根据核查结果,依规依纪依法作出处理。

北京时间周五20:30,美国劳工统计局(BLS)将公布美国7月非农就业人口数据以及失业率数据。目前市场预期中值为非农新增17.5万人,失业率持稳于4.1%。
彭博研究则预计新增14.2万人,大大低于6月份的20.6万,未及鲍威尔在FOMC会议后描述的“正常化”局面。7月劳动力市场大概率会受到飓风Beryl的影响而走软,建筑业、餐饮及零售业受影响程度最大,预计拖累程度接近2万人。
BLS企业诞生—消亡统计数据表明劳动力市场势头减弱,月度就业增长的潜在速度可能低于10万,即低于失业率稳定所需的水平,预计失业率到年底可能会升至4.5%。
若7月失业率维持在4.1%,则三个月移动平均值将较12个月最低点高0.47个百分点,非常接近触发“萨姆规则”用于判断经济衰退的0.50个百分点 。
国家金融监督管理:同意安邦保险集团股份有限公司和安邦财产保险股份有限公司进入破产程序。 https://t.co/dcHnxXx1jq 
#数据 台股周五收跌4.43%,重挫千点,创纪录最大点数跌幅。外资净卖出966.59亿新台币,为有记录以来最大净卖出。 https://t.co/zzRG7ADvUm 
中央纪委国家监委:
中国证监会深圳监管局原党委书记、局长陈小澎涉嫌严重违纪违法,正接受纪律审查和监察调查;
上海证券交易所党委委员、副总经理董国群涉嫌严重违纪违法,正接受纪律审查和监察调查。
#行情 日本东证指数周五最终收跌6.1%,单日跌幅创2016年以来最大(英国脱欧冲击,跌幅7.26%),连续两个交易日跌幅创2011年3月(里氏9级大地震)以来最大。
指数进入调整阶段,较7月高位累计下跌13%。
#行情 在岸人民币兑美元接近重返7.20大关,为今年3下旬以来首次。 https://t.co/6u03RWjkGI 
据彭博社消息,苹果据悉就中国市场的应用内购问题向腾讯与字节跳动施压,要求填补漏洞。目前腾讯与字节跳动的应用内开发者利用漏洞将用户引向外部支付系统,从而规避30%的“苹果税”。
知情人士称,苹果在今年5月与6月分别警告微信与抖音,拒绝新版本在App Store上上架,除非修补漏洞。
外汇局主管杂志《中国外汇》刊登中国社科院学部委员余永定文章,建议中国央行应该继续对汇率采取“善意忽视”的政策,不宜过多担忧汇率贬值,除非出现明显的国际投机资本做空人民币的活动。
·货币政策应与财政政策协同发力,进一步打开货币政策空间;恢复投资者和消费者对经济增长的信心是实现汇率稳定的关键。
·由于资本跨境配置的调整在2022—2023年已经基本完成,今年资本外流的现象料不会出现明显恶化,同时人民币兑美元汇率也不会进一步明显下跌。 
美国国务院发布声明,指控委内瑞拉总统马杜罗控制的全国选举委员会存在严重缺陷,在没有任何支持证据的情况下迅速宣布马杜罗胜选,不代表委内瑞拉人民的意愿,同时祝贺反对派候选人胜选。
“根据压倒性的证据,美国与委内瑞拉人民都清楚冈萨雷斯·乌鲁蒂亚获得了最多选票...” https://t.co/zYWOK0Lmic 
The Information:英伟达因竞争对手投诉面临美国司法部反垄断调查,调查人员正在调查英伟达是否对云服务提供商施加压力,要求其购买多种英伟达产品。
知情人士透露,最近几周,美国官员联系了AMD以及其他AI芯片初创公司等几家英伟达的竞争对手,以收集有关投诉的信息。 https://t.co/Ha7vUJOYdB 