Profile: 0fb3996a...
中信证券:全球消费品巨头在华业绩与整体业绩对比。 https://t.co/YFRbwcgJGu

8月7日,北京市卫生健康委员会官网发布消息称,近日,石景山区卫生健康委组织开展了2024年聚集性不明原因肺炎疫情防控应急演练活动。
对于开展应急演练原因,8月16日北京市石景山区卫生健康委方面回复称,这属于常规演练,主要是根据北京市疾控局《关于做好2024年传染病疫情应急演练工作的通知》等工作要求而开展的常规工作演练。(一财) 
两名美国议员致信美国商务部,要求对中国TP-Link及其附属公司展开调查,担心这些路由器可能被用于针对美国的网络攻击,构成国家安全问题。
中国驻美大使馆回应称,希望美国当局在识别网络相关事件时要有足够的证据,而不是进行毫无根据的猜测和指控。 https://t.co/tT60eOR82q 
乌克兰最高指挥官瑟尔斯基表示,已在俄罗斯库尔斯克占领区设立了一个军事指挥官办公室,乌克兰军队仍在推进,即使俄罗斯军队在乌克兰东部加强了攻势。
泽连斯基最近表示乌军已在该地区推进35公里,占领了82个村落和1150平方公里的地区。这个数字高于库尔斯克州估计的480平方公里。
中国央行行长潘功胜指,央行将逐步淡化对数量目标的关注,更加注重发挥利率等价格型调控工具的作用。 https://t.co/c4Noj2FySS 
Axios早前报道称,以色列总理内塔尼亚胡周三与特朗普就加沙停火和释放人质谈判进行了交谈,特朗普鼓励塔尼亚胡接受协议。内塔尼亚胡对此予以否认。
内塔尼亚胡办公室发表声明说:“与媒体报道相反,内塔尼亚胡总理昨天并未与前美国总统特朗普通话。”
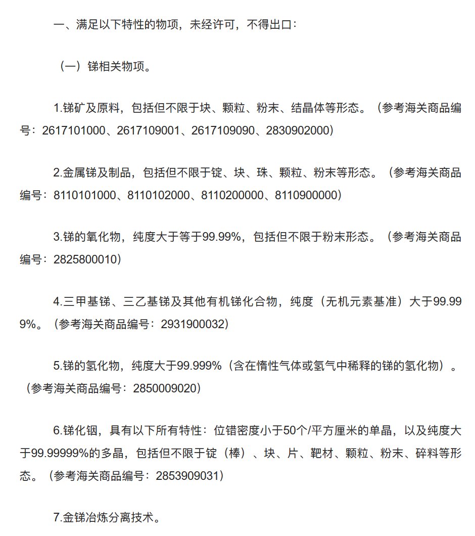
商务部、海关总署:对锑等物项实施出口管制,9月15日起正式实施。
🗒️中国占全球锑矿产量超50%,俄罗斯与塔吉克斯坦分别占两成。另据USGS报告,美国对锑进口依存度为81%。
知名投资机构第二季度投资变化重点
巴菲特(伯克希尔):
·持仓总市值从3320亿美元降至2800亿美元,连续7个季度净卖出。
·减持苹果3.89亿股(820亿美元),较一季度减少49.3%,占投资组合比例下降超一成至30.52%(仍是持仓最高的个股)。
·清仓Snowflake612万股(8.4亿美元)。
·减持雪佛龙437万股(6.8亿美元) 。
·增持西方石油726万股(4.6亿美元),较一季度提速。
·新建仓前期大跌的美妆股Ulta Beauty69万股(2.6亿美元)。
桥水:
·美股持仓总市值为192亿美元,环比减少6亿美元。
·减持苹果137.3万股(约2.89亿美元),锐减逾七成;
·减持礼来18.5万股(约1.67亿美元),锐减七成;
·减持Alphabet82.9万股(约1.51亿美元)
·减持英伟达49万股
·增持亚马逊160万股(3.09亿美元)
·增持微软51万股(约2.28亿美元)
高瓴HHLR Advisors:
·增持阿里巴巴524万股(3.76亿美元),持仓比例从0.23%升至9.55%。
·增持唯品会1461万股(1.89亿美元)。
·减持拼多多290万股(约1.88亿美元),维持头号重仓。
·减持贝壳601万股(约0.73亿美元),维持第四大持仓。
·清仓百度、满帮。
·增持苹果、英伟达、谷歌和META,减持亚马逊和微软,清仓AMD。
Michael Burry旗下Scion:
·增持阿里巴巴3万股,持仓价值环比增24%至1120万美元,升至第一大持仓;
·增持百度3万股,(约200万美元)
·减持京东11万股,(约300万美元)
挪威主权财富基金:
·对META 持股比例从1.22%降至1.18%。
·对诺和诺德 持股从1.87%降至1.75%。
·对ASML 持股从2.61%降至2.54%。
(更正高瓴部分数据)
标普:红海冲突有利于中国港口运营商
东南亚港口强劲的转运需求正在转移至中国港口,新加坡港口的拥堵现象正蔓延至宁波、上海、青岛等。吞吐量的强劲增长有利于招商局港口等拥有多元化资产的运营商。预计2024年全球集装箱贸易增长将超出预期。
美国零售商在经历了几个季度的去库存之后,现在正在补充库存。美国全国零售联合会预测,集装箱进口增长将比 2023年更为强劲。贸易限制的威胁可能会也迫使货主提前发货。
贸易紧张局势仍然是未来三年中国港口运营商吞吐量增长的主要下行风险,这可能会加速供应链转移到中国以外的其他国家,例如东南亚国家,或者通过回流和近岸转移。标普敏感性测试表明,受评级的中国港口运营商可以应对 2025年吞吐量下降24%-31%的情况,而同时财务指标不会触发信用评级降级。

华为官方商城对Mate60系列进行降价促销,华为Mate60优惠500元,售价4999元起;Mate60Pro与Pro+机型直降800元。定位高端型号的Mate60RS非凡大师未有调价。
🗒️华为于2023年8月29日在未开发布会的情况下直接发售Mate60,距今接近满一年。 https://t.co/PkH9chbxOU

路透社测算中国7月70个大中城市新建商品住宅价格指数同比跌4.9%,6月4.5%的降幅扩大(2015年6月以来最大跌幅);7月环比下跌0.7%,与6月持平。
统计局数据显示一线城市新建商品住宅价格环比下跌0.5%,较上月相同;北京、广州和深圳分别降0.5%、0.8%和0.9%,上海涨0.2%。
70个城市中新建和二手价格环比下降城市分别有66个和67个(6月分别为64和66个)。

中国央行今日开展5777亿元逆回购操作,未如预期进行一年期MLF续做(此前预计今日续做,利率不变),改为8月26日续做。今日全口径净投放1696亿元。 https://t.co/kNdXnh5Jic 
据《明报》报道,香港甲级办公大厦中环中心的一个单位以约亏损7200万港元的价格出售,比五年前的买价低了63%。每平方英尺均价约为1.3万港元(2019年反修例风波前购入价格为3.58万港元),料为中环甲级办公大厦2005年来的最低纪录。 https://t.co/w5lLpTXZUV 
腾讯公司首席战略官James Mitchell在第二季度业绩会议上确认,正与苹果就iOS支付系统应用内购事宜进行磋商。
他表示,“目前我们并没有通过内购(绕开支付)对iOS上的微信小游戏进行商业化。如果能实现商业化,这不仅符合我们和苹果公司的利益,更符合游戏开发者和用户的利益。但我们希望以经济上可持续,同时也公平的条件来实现这一目标。” 
俄罗斯库尔斯克州代理州长宣布疏散边境格卢什科沃地区的居民。“地区行动总部决定强制撤离整个格卢什科沃地区。”“亲爱的格卢什科沃地区的居民们,我请求你们理解目前的局势,听从安全机构和地方当局的所有建议。”
此前有媒体报道称,乌军在库尔斯克地区“进展顺利”,乌克兰方面表示希望建立一个“缓冲区”来保护自己免受轰炸。 
共同社:日本首相岸田文雄15日作为自民党总裁向靖国神社自费献上了“玉串料”(祭祀费),作为代理人造访神社的总裁特别助理龟冈伟民透露。
日本防卫相木原稔与经济再生担当相新藤义孝参拜了靖国神社。这是连续5年确认有阁僚在终战日参拜。有参加9月自民党总裁选举动向的自民党籍前环境相小泉进次郎也进行了参拜。
#后续 莫斯科交易所发表声明称,因发现软件错误,决定自莫斯科时间16时18分起暂时停止交易。
由于软件错误,大多数访问服务器无法连接交易参与者。软件错误包括各个访问服务器上的内存处理不正确。目前故障已解决。股市将于17:30恢复交易,系统已做好撤单和连接参与者的准备。莫斯科交易所其余市场的交易:衍生品市场、外汇市场和贵金属市场以及货币市场的存款和信贷业务均照常进行。
