Profile: 0fb3996a...
索尼昨日宣布,“考虑到近期的全球经济波动”与“成本波动”,从9月2日起将对日本国内PlayStation 5及其一系列周边设备的建议零售价格进行大幅度调整,涨价接近两成。除此之外,包括PS Portal、PS VR2以及手柄等所有配件的价格也将同步上调。
周三索尼股价一度上涨2.7%。
泽连斯基表示,与俄罗斯的战争最终将通过对话结束,但基辅必须占据主动地位,他将向美国总统拜登及其两位潜在继任人提出一份计划。基辅对俄罗斯库尔斯克地区长达三周的入侵是该计划的一部分,但该计划还包括经济和外交方面的其他措施。
北京上半年餐饮配送及外卖人员增长49.7%
北京市统计局《限额以上住宿和餐饮业法人单位主要经济指标》显示,2024年1-6月餐饮业营业收入同比下降2.9%,营业成本同比下降1%,利润总额同比下降88.8%,从业人员同比增长2.9%,其中餐饮配送及外卖送餐服务从业人员增长49.7% 
俄罗斯总统新闻秘书佩斯科夫表示,俄方将对乌军入侵库尔斯克州西部地区作出“应有的”回应。俄乌双方开展停火谈判的想法已不再适用,目前各种俄乌双方开展接触的传言均不可信,俄罗斯和乌克兰之间没有就停止袭击乌克兰能源基础设施进行秘密谈判。
上证报:被“四大”会计师事务所垄断多年的国有大行审计业务,正逐步迎来国内本土事务所的参与。
近日,中国银行、邮储银行等多家国有大行确定了2024年的审计机构,虽主审机构仍为“四大”,但立信、天健等本土会计师事务所首次有了部分参与的机会。从业内获悉,接下来仍将有大型金融机构陆续宣布换所,金融审计将逐步进入“四大”主审+本土事务所参审的新模式。
加拿大效仿美国宣布将对从中国进口的电动汽车征收100%的关税,并宣布对从中国进口钢铝征收25%的关税。
加拿大总理特鲁多称此举旨在应对中国的产能过剩政策。但没有说明关税措施是否会软化,以及对特斯拉是否一视同仁。特斯拉股价股价跌3%。
拼多多:做好牺牲短期利润的准备,未来几年不分红不回购
拼多多周一公布财报显示,公司二季度营收同比增长86%,距离突破千亿大关近一步之遥,净利润同比增长1.4倍。两大收入支柱中,佣金收入增速有所放缓,但仍实现了230%以上的高增长,广告收入同比增速放缓至29%。
然而,在稍后召开的财报电话会议上,拼多多创始人兼CEO陈磊表示,公司过去几个季度的利润增长是短期投入周期和财务报告周期不同步的结果,不应被视为长期趋势。鉴于公司在多线业务上面临的激烈竞争,以及整体仍处于投入阶段,陈磊表示,拼多多在未来几年不会进行回购或分红。
根据赛力斯2024年半年报,研发费用28.3亿元,同比增320%;广告宣传费等82.5亿元,同比减37%。 https://t.co/PpUpT17tqY

国内网友在社交媒体上集中反馈称,上海电信网络断网,已持续超半小时,10000号电话无法打通。 https://t.co/wQeYm55xH8 
知名车评博主袁启聪的微博被禁言,账号不可被搜索。微博CEO表示该账号被全网封禁,可能涉及影响营商环境。
袁启聪在8月20日曾发布“享界S9,有点失望”评测视频,在视频中展示了华为享界S9 在上桥飞坡过程中出现颠簸转向,并称对该车“失望”。享界汽车回应称,该结论误导消费者。 https://t.co/eXJEh5FmTZ 
根据周一生效的《公平工作法》中“离线权”法律,澳大利亚雇主在工作时间以外、出于非必要原因联系员工,将面临最高9.3万澳元(约45万元人民币)罚款。
澳大利亚总理表示,“就如人们并未一天24小时领工资一样,他们不必每天24小时工作”,预计此举有助于提高生产力。
小企业员工将于明年才能享受相关权利。 
台湾餐饮品牌“鼎泰丰”将于今年10月31日前撤出中国大陆华北市场,陆续关闭位于北京、天津、西安等地的14家门市。
据由鼎泰丰和大成集团合作成立的北京恒泰丰餐饮有限公司公告,将妥善处理员工经济补偿金与安置事宜,并依法保障储值卡会员的合法权益。 https://t.co/Nyo6na2ynM 
南部战区最新消息:根据年度训练计划,中国人民解放军某部定于2024年8月27日至29日,位中缅边境中方一侧组织实兵实弹演习。 https://t.co/tFksyAgZnn

国家医保局:2024年各级财政继续加大对居民医保参保缴费补助力度,同时居民个人缴费增幅适当降低,财政补助和个人缴费标准分别较上年增加30元和20元,每人每年分别不低于670元和400元。这是自2016年以来个人缴费新增标准首次低于财政补助标准。
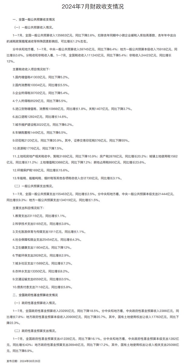
#数据 财政部:1-7月,全国一般公共预算收入135,663亿元,同比下降2.6%,可比增长1.2%左右。其中中央收入59,745亿元,同比降6.4%,地方收入75,918亿元,同比增长0.6%。
·企业所得税30,702亿元,同比下降5.4%;
·个人所得税8,529亿元,同比下降5.5%。
·印花税2,120亿元,同比下降20.9%。其中,证券交易印花税576亿元,同比下降55%。
全国政府性基金预算收入23,295亿元,同比下降18.5%;国有土地使用权出让收入17,763亿元,同比下降22.3%。
全国一般公共预算支出155,463亿元,同比增长2.5%,中央支出21,444亿元,同比增长9.3%;地方支出134,019亿元,同比增长1.5%。
全国政府性基金预算支出41,228亿元,同比下降16.1%。 
《建筑杂志社》(住建部直属期刊出版单位)回应“住房养老金”问题,称房屋养老金不是房地产税,公共账户不需要老百姓出钱。 https://t.co/5M0o38WVOG

随着美元进一步回落,中国央行将人民币中间价大幅调升219点至7.1139,创去年7月末以来最大单日调整幅度。
🗒️中间价只比市场预期中值偏强30点。
