Profile: 0fb3996a...
标普将中国万科评级从“BB+”下调至“BB-”,展望仍为负面,并预计万科2024年全年销售下降35%,2025年下降 18%。受公司在2022年之前收购的高成本项目影响,公司利润率在2024-2025年也将继续面临压力。 https://t.co/vTI6wd2EHm 
#新闻 荷兰政府发表声明,自9月7日起扩大先进半导体设备的出口管制,政府将逐一判断出口许可申请,尽量减少对供应链的干扰。
ASML最新声明显示,新规意味着ASML需要向荷兰政府申请出口许可证(而非美国)以出口TWINSCAN NXT:1970i和1980i DUV浸没式光刻系统(用于制作38纳米低端芯片)。 https://t.co/176788Wjmw

#A股 #段子 https://t.co/upYX1KUpue 
越南数据:
8月出口总额375.9亿美元,同比增14.5%,预期14.5%;
-大米出口86.3万吨,同比降6.2%;
-咖啡出口7.3万吨,同比降14.1%;
8月进口总额330.6亿美元,同比增12.4%,预期16.4%;
8月贸易顺差从7月的21.2亿美元扩大至45.3亿美元。
8月工业生产指数同比增9.5%。
8月份消费者价格同比涨3.45%。
中国央行原行长易纲今日在外滩金融峰会上罕见承认通缩疑虑,表示中国现在应该把重点放在抵挡通缩压力上,在未来几个季度让GDP平减指数转正。他还指出,广泛的价格衡量指标连续几个季度呈现负值。希望今年年底前PPI能趋于零左右。 https://t.co/SGxWhooiYA 
《学习时报》头版:让改革者上,不改革者下
坚决不用本位主义严重、急功近利、搞“半拉子工程”、寅吃卯粮、借改革之名谋私利、劳民伤财的干部,真正让敢改革、善改革、成改革者有位子、受重用、得奖赏,让不改革、假改革、误改革者挪位子、摘帽子、受惩戒。让改革者上得硬气、不改革者下得服气。 https://t.co/lo0cZoiimz 
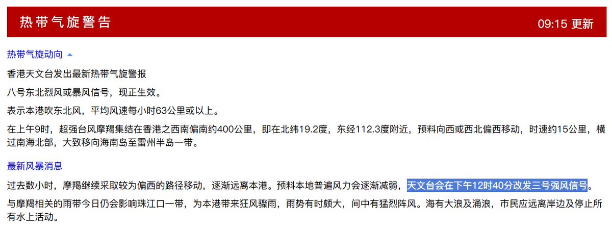
八号风球仍然生效,港交所取消上午时段交易。
#更新 香港天文台刚才更新信息,预计12:40改发三号强风信号。如果八号风球在中午12:00或之前取消,港交所有望恢复下午时段交易。 https://t.co/btZiYVBaOK 
美国公布针对包括量子计算机在内的先进技术的新管制措施,以配合英国、加拿大等国际盟友所实施的类似限制措施。
根据公报,这些管制措施还将影响到生产先进半导体的设备、生产金属部件的增材制造项目以及全环绕栅极场效应晶体管(GAAFET)。
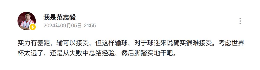
2026年世界杯亚洲区预选赛十八强赛,中国男足以0:7大比分负于日本队,创造了对日本队的历史最大比分失利、世预赛单场最多丢球以及世预赛最大比分失利三项纪录。
央视特地对不转播赛事作出解释,但随后删除公告。
针对这场比赛,范志毅时隔3年首次在B站更新动态,表示中国男足“考虑世界杯太远了”。 https://t.co/NrkKcIVc4C

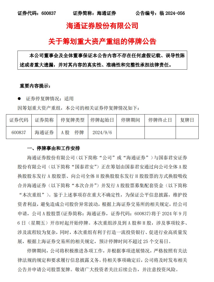
国泰君安:正在筹划换股吸收合并海通证券。
🗒️6月14日传言落地。 https://t.co/Ae2cclzEKK 
美国8月ADP就业人数9.9万人,低于14.5万人的预期,创2021年1月以来最低单月增幅;前值由12.2万人下修至11.1万人。ADP报告指,美国8月劳动力市场继续降温,私营部门就业增长连续第五个月放缓。
#行情 现货黄金短线小幅走高至2516美元。美国股指期货下跌,纳斯达克100指数期货跌至日低。 
今天多个北京房产中介发视频作品,称马斯克以1.5亿美金在北京购买霄云路8号的空中四合院。蓝鲸新闻记者引述该小区房产中介的话报道,称马斯克购房保真。
根据新浪消息,特斯拉方面对此回应称“假消息,纯炒作,炒作没底线”。 https://t.co/dGWjV0ymwR 
#新闻 中国央行货币政策司司长邹澜表示,法定存款准备金利率还存在一定下降空间。受银行存款向资管产品分流的速度,银行净息差收窄的幅度等因素影响,存贷款利率进一步下行也还面临一定的约束。
央行副行长陆磊表示,将在结构上加大已有工具的实施力度。
🗒️今日下午央行与外汇局官员出席“推动高质量发展”主题新闻发布会。
#行情 欧元区主权债收益率连续第三个交易日下滑,德国两年期国债收益率跌至2022年12月6日以来最新低,10年期国债收益率跌2基点至8月21日以来最低。
近期市场对主要经济体增长的担忧、降息押注以及股市下挫也进一步带动了资金向政府债券的流入。 https://t.co/zqAHNtZqg6 
彭博社:LVMH旗下的珠宝品牌蒂芙尼(Tiffany)据悉计划将其两层上海旗舰店面积减半,业主已经与潜在新租户进行接触。该计划适逢中国奢侈品销售下滑。
习近平:为推动“十大伙伴行动”实施,未来3年,中国政府愿提供3600亿元人民币额度的资金支持,包括提供2100亿元人民币信贷资金额度和800亿元人民币各类援助、推动中国企业对非投资不少于700亿元人民币。中方还将鼓励和支持非方在华发行“熊猫债”,为中非各领域务实合作提供强有力支持。

