Profile: 0fb3996a...
#后续 #新闻 合肥市联合调查组:
1.依据《行政处罚法》《反不正当竞争法》等相关规定,对 #三只羊 公司没收违法所得、罚款共计6894.91万元。
2.针对三只羊直播带货中存在的相关问题,责令暂停经营限期整改,承担相关法律责任。
3.对在工作过程中失察失职的单位和相关人员,纪检监察部门将立案调查。 https://t.co/SZ3ICI0vsj

中央金融办、证监会《关于推动中长期资金入市的指导意见》:
鼓励具备条件的上市公司回购增持,有效提升上市公司投资价值;
稳步降低公募基金行业综合费率,推动公募基金投顾试点转常规;
建立健全商业保险资金、各类养老金等中长期资金的三年以上长周期考核机制;
鼓励企业年金基金管理人探索开展差异化投资。 
晚点LatePost:淘宝天猫即将正式接入京东物流,预计于10月中旬上线。京东也将接入菜鸟速递和菜鸟驿站并正式接入支付宝支付,预计在双11前夕推出。
据悉,双方在物流和支付上的合作今天都已达成一致。
#A股 #梗图 https://t.co/PDKUmJgkiW 
#观察 五角大楼发言人萨布丽娜·辛格表示,确实收到了中方关于这次洲际弹道导弹测试的提前通知,美方认为这是一件好事,这是朝着正确方向迈出的一步,确实有助于防止任何误解或误判。
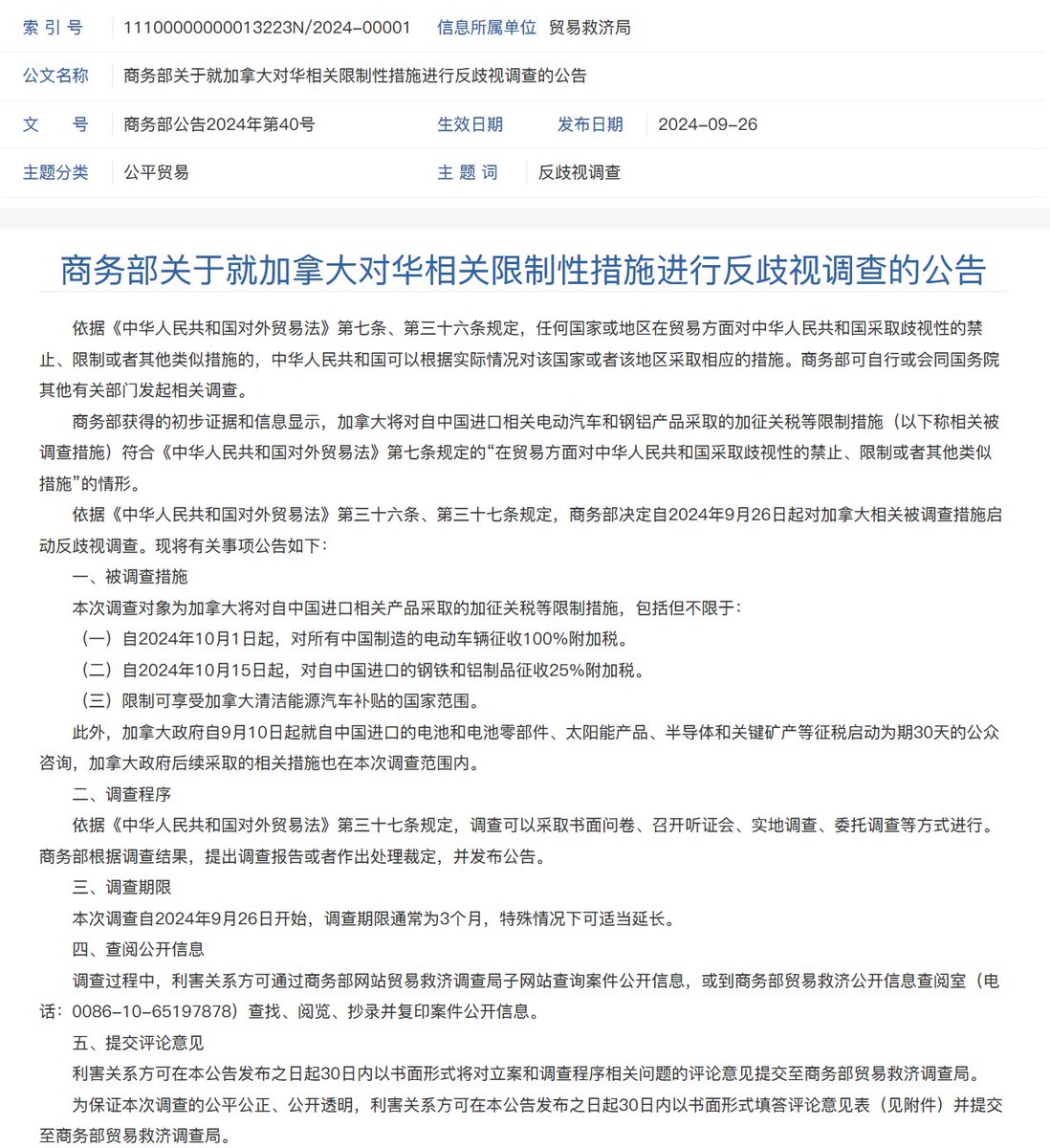
中国商务部决定自9月26日起对加拿大相关被调查措施启动反歧视调查。 https://t.co/eyHODQvCOi 
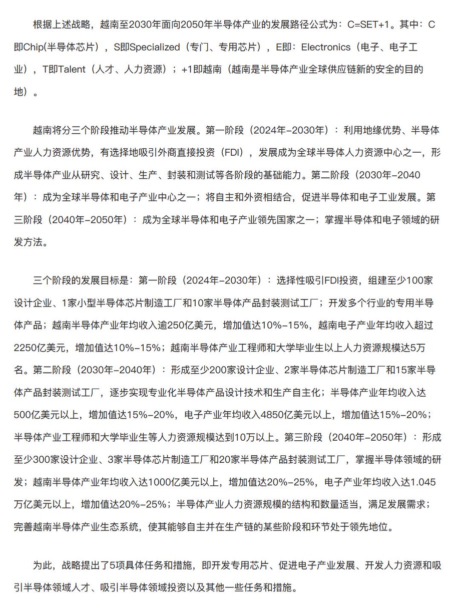
越南总理范明政批准《越南至2030年面向2050年半导体产业发展战略》:
目标到2030年:
培养和发展半导体行业的高素质人力资源,重点是半导体电路设计、封装和测试;逐步掌握半导体生产技术;培养至少5万名大学以上学历的半导体行业人才。
-培养至少4.2万名工程师和大学毕业生,7500名硕士研究生,500名博士研究生;
-培养至少1.5万名半导体行业设计人才,生产、封装、测试等工序劳动力3.5万名;
-培养5000名在半导体行业应用人工智能领域的专业人才。
到2050年:
成为全球半导体和电子产业领先国家之一;掌握半导体和电子领域的研发方法。拥有强大的劳动力,参与全球半导体产业价值链;可在质量和数量上满足越南半导体产业的发展要求。
形成至少300家设计企业、3家半导体芯片制造工厂和20家半导体产品封装测试工厂;半导体产业年均收入达1000亿美元以上,电子产业年均收入达1.045万亿美元以上。

9月25日,日本“涟”号驱逐舰、澳大利亚“悉尼”号驱逐舰、新西兰“奥特亚罗瓦”号补给舰过航台湾海峡,解放军对其全程跟监警戒,情况尽在掌握。(环球网) https://t.co/9A6WfLfObx 
“把高质量充分就业作为经济社会发展优先目标,纳入国民经济和社会发展规划,促进财政、货币、产业、价格、就业等政策协同发力,提高发展的就业带动力。健全就业影响评估机制,重大政策制定、重大项目确定、重大生产力布局要同步开展岗位创造、失业风险评估,构建就业友好型发展方式。 ”
中共中央、国务院发布关于实施就业优先战略促进高质量充分就业的意见:
经过努力,就业机会充分、就业环境公平、就业结构优化、人岗匹配高效、劳动关系和谐的局面逐步形成,系统集成、协调联动、数字赋能、管理科学、法治保障的就业工作体系更加健全。
城镇就业稳定增长,失业水平有效控制,劳动参与率基本稳定,现代化人力资源加快塑造,就业公共服务体系更加完善,中等收入群体规模稳步扩大,社会保险覆盖面不断扩大,劳动者就业权益有效维护,使人人都有通过辛勤努力实现自身发展的机会。
9月25日重要人物讲话内容汇总:
1)高盛CFO Denis Coleman谈德国商业环境与美国大选及经济:
-德国经济面临诸多挑战,视乎德国能否利用财政作出结构性改变;
-过去几年中,确实可以看到大客户重整供应链;
-美联储或许还能在今年年底前采取…;
2)橡树资本创始人《我们应该废除经济学法则吗?》:
-美国的行为就像它有一张没有余额限制、不需要还清的信用卡。它这样做是因为到目前为止它一直能够侥幸逃脱惩罚;
-中国经济快速发展,很大程度上归功于…,但客观规律必须得到尊重,不能…;
3)摩根大通CEO 杰米·戴蒙与《大西洋月刊》主编对谈:
-关注地缘政治的影响,可能决定经济走向,比通胀高低更重要;
-中国的影响力遍布南美和非洲,美国需要重新团结他们;
-必须意识到当下身处综合战场,中国早已启动计划协调;
-对美国”一切都会好起来“持怀疑态度。
Trip .com最新的调查数据显示,在2024年,高达94%的香港受访者表示曾北上到大湾区旅游。其中超过半数在年内至少访问大湾区6次以上,更有35%的受访者造访次数超过10次。
频繁到访大湾区的主要为45岁以上的旅客,更偏好即兴旅行,以参观展览和购物为主。
瑞士洛桑国际管理发展学院(IMD)发表《2024年世界人才排名》。
在全球最具人才竞争力的经济体中,中国香港排名升至第9位,较去年上升7位;新加坡排名第2,较去年上升6位;瑞士连续11年排名榜首。
报告指,瑞士在生活品质、医疗基础设施、大学教育、法定最低工资、吸引外国高技术人才的能力等几项标准,都名列前茅。但另一方面,新加坡由2014年的第18位,上升到今年的第2位,在不久的将来可能会对瑞士的榜首地位构成挑战。
今年的排名中,欧洲国家占据前十中的八席,第3至8位是卢森堡、瑞典、丹麦、冰岛、挪威、荷兰,奥地利排第10。 
中国国防部:9月25日8时44分,解放军火箭军向太平洋相关公海海域,成功发射1发洲际弹道导弹。此次导弹发射,是年度军事训练例行性安排,不针对任何特定国家和目标。 https://t.co/tJZbzliEKO 
#行情 沪指周三高开1.34%,重返2900点。恒生指数升3.12%。 https://t.co/AH5WYzsP2x 
