Profile: 396734f2...
来欧洲你要知道的7个槽点,海外工作也不像大家想象的那么美好,每个国家都有自己的优缺点,出国前做好相关攻略不至于有更大的心理落差。 https://t.co/mNUthhsdub https://video.twimg.com/ext_tw_video/1805117041780932609/pu/vid/avc1/960x544/6P_5p7pC4oxWlGg5.mp4?tag=12
润人的尽头是欧美加,日澳新 https://t.co/yz6BmVtwjq 
新加坡新规矩,但凡离职了回到国内没打算回来新加坡上班了的申请人,记得在离开之前关掉银行户口以免被非法使用,若离开了新加坡银行账户还没关,那银行账户将被冻结,里面有钱的话就麻烦了[破涕为笑]
18/06/2024生效 https://t.co/2I3RcY693j 
日本旅游签证黑名单地区和非法滞留高发地区汇总,这些城市也是很多发达国家使馆审核签证重点关注的地区,包含但不限于以下名单。 https://t.co/VpOPGI6gSp 
6月13日日本废除技能实习生制度启用新的育成就劳制度,
这样意味着更多的没有学历的普通人可以通过学习日语和累计工作年限将会获得长期居留的机会。
但会也被限制在十几个工作之内,比如农业,建筑,电子,食品,餐饮,护理,机械等岗位
育成就労制度出入国管理法など改正https://t.co/ULPbZOtoHy
如果你不会日语,又想带家属来日本工作生活,并申请长期居留,建议直接申请技术人文签证来日本工作(大专以上学历)。但是因不会日语的情况下大部分都是华人会社,大家可以先拿到工作签证,等学好日语,在转职跳槽找日本人企业,毕竟留学签证不能直接带家属。感兴趣的可以参考以下岗位
wx:visa6363 https://t.co/K6an4uBkS1 
日本留学、工作、生活常用app推荐 https://t.co/N3IvMALuiU

很多有家庭的人士来日本的工作,很大一部分原因,是想要带孩子到外国上学。还有就是日本带家属方便,签证成本很低,文化接近,地理位置方便,还有治安好的特点。但对于日本的教育很多父母都不太了解,可以看看这个视频,还有个纪录片叫<<他乡的童年>>里边也有一期介绍在日本的小学教育。
韩国也可以去合法打工,但是岗位不多,基本上餐饮类和制造业多一些。优点大部分岗位都包吃住,能存下钱来。缺点办理周期长,必须有韩语等级证书才能匹配雇主,而且不能通过后工作方式获得永居!
全世界能通过工作方式留下来,性价比最高的就是日本的技术人文签证。签证可以带家属来日本,也可以申请永居。
他的门槛低到只要有有个大学学历就可以,而且费用只需3w左右。
申请签证有两个方法。一在中国直接申请。二先语言学校在转工作签。做了个对比图,大家可以看一下,简单讲有钱有精力优先留学 https://t.co/FzUL05nrWZ 
新加坡和东南亚地区的招聘求职网站,感兴趣可以浏览一下。 https://t.co/vUar9EbDTw 
出国工作不可能同时满足三个条件:
门槛低,收入高,费用少。
但凡同时满足这三种情况,很有可能是骗人的虚假项目。
比如说收费2-3万,包吃住,周末双休,月薪2万多,无语言要求的澳大利亚别墅看管员。 https://t.co/v1kPwHU8qS 
出国打工不等于出国永居!很多人觉得我出国打工就能在留在当地。不是所有国家打工签证都支持转永居的。不要被忽悠了,而且永居的要求很多,有的国家需要累计工作年限 、持续交税、或有语言考试、薪资达标才有机会申请。出国劳务只是一张进入对方国家的门票,至于能在当地发展到什么程度完全取决于自己
6月3日加拿大移民局发布护理移民最新消息,家庭护理人员将会获得永久居留身份。
申请者在过去至少有一年的同行业工作经验,并且语言达到四级的水平,2024年一共有5500份名额,有护理经验的朋友可以抓紧申请。详细请查看官方网站https://t.co/HjTX8hTXDZ https://t.co/jcW5N7DjBd 
未来找到合适工作,越来越难。
三个信息:
①下个月1179万大学生即将毕业开始找工作。
②boss直聘一季度新增用户4900万
③深圳甲级写字楼空置率达到30%
新毕业的大学生可以考虑海外务工和留学,找个费用不贵的项目先出去,喜欢外边就尽量留下来,不喜欢,存点钱在二润,当牛马也选个水草丰茂地方吧 https://t.co/qRl8GxQaIy https://video.twimg.com/ext_tw_video/1797617352584073216/pu/vid/avc1/720x1280/VfAfuJND9A3hpRQ3.mp4?tag=12
不要在出国打工了,存钱出去留学吧。留学学个好专业和容易就职的技术,学好当地语言,毕业更容易拿工签。
现在出国打工没有好项目:新加坡日本工资低,一带一路太危险,欧洲都是华人餐厅的相关岗位,澳洲正规签证20多万,新西兰只要技术工种,还要社保,收入也不高。加拿大周期很长,税也高。
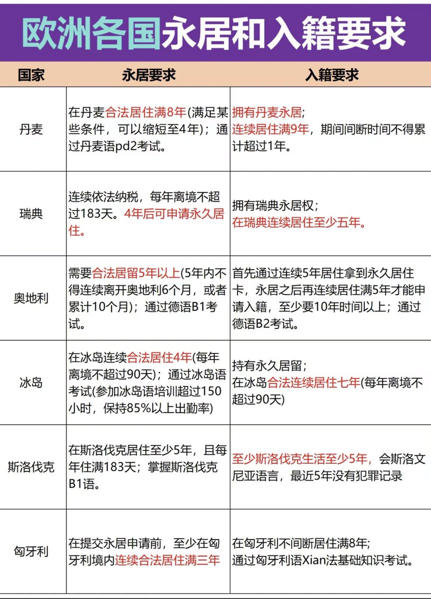
欧洲相关国家的永居要求和入籍要求,信息来源网络,详细材料请参考各国移民局网站。 https://t.co/u6EvoAllkP

和机械的朋友聚餐,朋友说6月份之后国内可能有很多机械行业要裁员或者关停。
他在国内做加工刀具批发,但凡是金属加工行业,基本都会用到他的产品。
他产品卖的多与少也取决于这个行业的兴衰。
但从四月订单陆续减少,本月开始有客户告知他企业没有订单要从六月开始休假,具体什么时间上班再通知!
不按时缴纳税收的人员,日本将取消永居资格。 https://t.co/FPN06zXsqv 