今年早晨200名加州高速公路巡警进入UCSD校园,以危及健康、消防、安全为由清理抗议营地,未发生冲突,抓走64人,其中40名学生。UC桑塔克鲁兹营地帐篷膨胀到100多顶,住不下的示威学生住吊床。学生们在那里听讲座,开派对,其乐融融。那个校园在森林里,本来就像个公园,适合野营。光是做饭的帐篷就有三顶,学校担心会失火,也许也要镇压了。自从UCLA带头镇压,现在UC处理学生示威的指南失效了。

今年的普利策奖颁发:ProPublica揭露托马斯大法官腐败获公共利益奖,《桑塔克鲁兹瞭望》报道北加州洪灾获突发新闻奖,路透社因揭露马斯克的汽车和航天生意获全国新闻奖,纽约时报对以色列-哈马斯战争的报道获国际新闻奖,路透社的以色列-哈马斯战争的照片获突发新闻摄影奖,描写耶路撒冷巴勒斯坦人悲惨生活的《阿贝德.萨拉马的一天》获非虚构图书奖,在加沙地带新闻工作者获特别表彰。

欧盟理事会轮值主席、比利时首相呼吁欧盟制裁以色列,禁止从巴勒斯坦被占领土进口产品,因为欧盟与以色列贸易协定有人权条款。此前在其推动下欧盟制裁了四名犹太殖民者和两个以色列组织,但要全面制裁以色列,欧盟中以色列最主要的支持者德国、奥地利、匈牙利肯定不答应,他们认为以色列有特权。 https://t.co/Cwpx9ZnLrh

12名共和党参议员致信国际刑事法庭检察官,警告他如果敢对内塔尼亚胡发出通缉令,就要制裁他,勿谓言之不预也。公然威胁恐吓检察官。这些参议员声称国际刑事法庭是双重标准(指没有通缉哈梅内伊、习近平等等),以色列不是国际刑事法庭成员国不受其管辖(无知)。那么当初他们怎么支持通缉普京?究竟谁双标?这些参议员号称是负责外交事务的,连习近平的头衔也搞错了,把他称为“中华人民共和国总书记”。

美国大学生反以色列示威传到了其他国家大学。这是牛津大学的抗议营地,声势这么大,校方会不会叫警察清场?这场抗议运动当然传不到中国大学,否则那些吃六四人血馒头吃了一辈子的“海外民运”渣子现在也会支持中国政府镇压。 https://t.co/bvbZkZB4bm https://video.twimg.com/amplify_video/1787577601944612864/vid/avc1/720x954/IXGrBVEpdB2SEItm.mp4?tag=14
以色列军方人士称,拜登政府在上周暂停向以色列输送武器。共和党参议员闻讯大怒,声明拜登政府必须无条件向以色列提供武器。以色列敢于无视国际法和美国外援法,原因之一就是有这些共和党政客的力挺,他们认为以色列有凌驾于法律之上的特权,美国只能无条件支持。 https://t.co/V1AuAyZlXz

哥伦比亚大学校长此前之所以叫警察清场,是为了能够开毕业典礼,现在取消毕业典礼了,看来是怕学生在毕业典礼上抗议。埃默里大学则把毕业典礼改到了校外体育场举行。埃默里大学文理学院教授358:119、牛津学院90%通过对校长的不信任议案,谴责校方叫警察进校、谴责暴力、谴责逮捕学生和教师、斥责校长发表虚假声明、要求撤销对被捕师生的所有指控。

看来是有组织的造谣、抹黑,把一个那么自信、阳光的本科生说成“党员研究生”,还真有人信。 https://t.co/eqxOwPWXUM

印第安那大学毕业典礼,在校长讲话时,很多毕业生离席抗议。一个有意义的毕业典礼。 https://t.co/yvltS371re 
“自由民主国家”以色列不仅禁止半岛电视在以色列的转播,还查封半岛电视台办公室,没收设备和员工的手机。半岛电视是目前还在加沙有记者的唯一电视台,让以色列难以封锁加沙的情况。今年自由屋给各国自由度打分,是不是该把以色列降为混合体制?
88个民主党众议员致信拜登,指出以色列故意阻挠对加沙的援助,违反美国外援法,应警告内塔尼亚胡,再这样下去就不给以色列军事援助。原来对以色列违法,最多只给个警告。 https://t.co/LtncCp7mog 
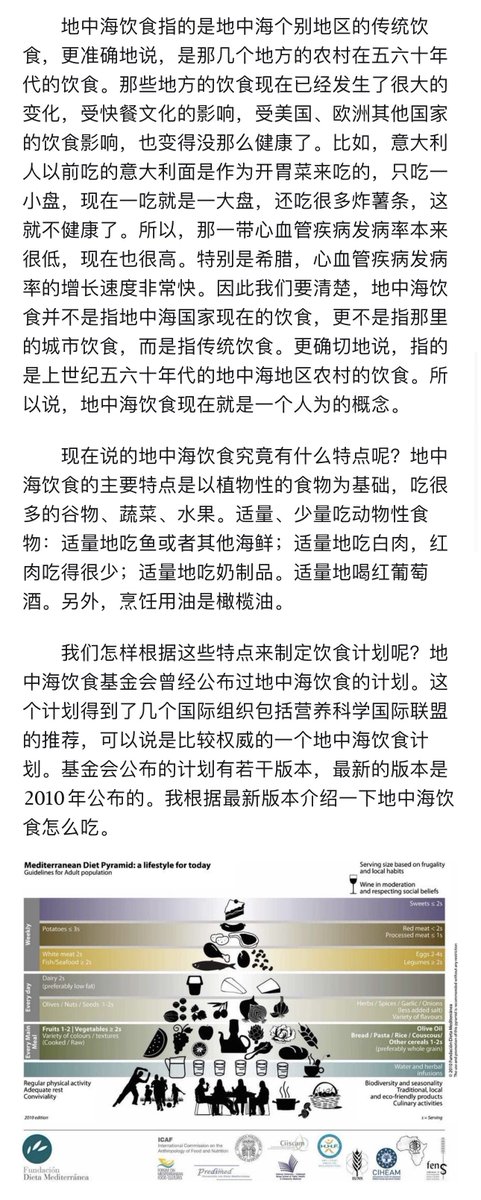
《世界上最健康的饮食》图片版 https://t.co/upMcdKzAGm

大角羊沙漠的李子峡谷,一百年前第一个系统研究加州植物的植物学家杰普森(因此加州植物志称为《杰普森手册》)曾在这里采集标本,是大角羊沙漠植物种类最丰富的地方之一。现在一年生植物基本已开过,灌木则开得正旺,一路上峡谷两旁怪石嶙峋,多肉植物点缀其间,就像是一个天然的沙漠花园。 https://t.co/lkdtwc65gs

今日所见野花:帕里拟甸苜蓿(Parry’s false prairie clover)、圣菲利皮狗草(San Felipe dogweed)、帕纳闵特永生花(Panamint live forever)、美洲三重花(American threefold)。见于圣地亚哥大角羊沙漠。 https://t.co/j6wwTb5Azd

马斯克说美国政府资助那些爆发反以色列示威的美国大学是在资助反美活动。原来反以色列等于反美。何况那只是学生活动。八十年代美国大学校园抗议南非种族隔离、迫使学校从南非撤资时,马斯克想必也认为是反美活动。 https://t.co/ByDWlt2eTv 
加州大学河滨分校校长到示威营地宣布与示威学生达成了协议。他好像是第一个去示威营地的校长。他原来是密歇根州立大学的教务长,2013年去UC河滨分校当校长。 https://t.co/gOsrWJ20pw https://video.twimg.com/amplify_video/1787204296750268416/vid/avc1/720x1274/Ge62XDc2ZPh54RrZ.mp4?tag=14
有的人旅游是为了增进理解,更加宽容,而有的人旅游是为了增强偏见,更加仇恨。“文明鉴定师”土摩托满世界走马观花,则是为了鉴定哪些种民族不配生存,该被殖民、灭绝。
纽约警察局找到了哥伦比亚大学示威学生要搞恐怖主义活动的罪证,一本牛津大学出版社出的介绍恐怖主义的入门教材。书的作者是不是要被当成恐怖分子抓起来?而且这个“罪证”还是伪造的。那是一套小册子(我有其中几本,没这本关于恐怖主义的),书没那么大,显然纽约警察局打印封面做了一本假书。 https://t.co/7nfUpnWrmQ
