有一个自称“数学天才”的,声称只有数学天才能理解数学天才,所以只有他能理解姜萍。真是什么妄人都有。 https://t.co/StqOyMXG4E

《国际刑事法院要悍然通缉内塔尼亚胡》图片版 https://t.co/SuRP1kFKu8

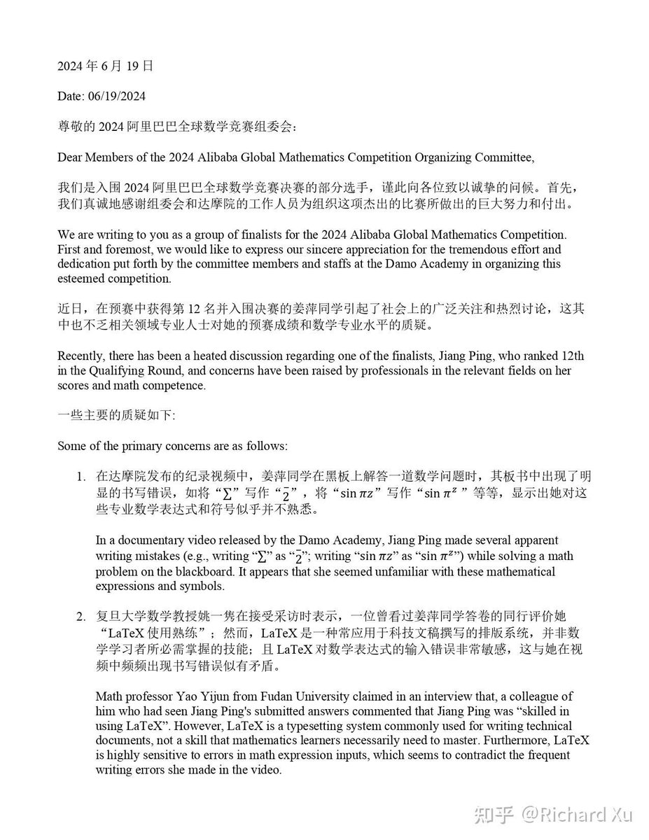
摘桃子的来了:此人第一篇文章吹捧姜萍是“绝世数学天才”,第二篇文章骂那些揭露姜萍的人是搞阴谋论,第三篇文章华丽转身,把我的推文内容、截图搬过去当成自己的发现(“仔细地看了她的板书,当我看到她把sigma写成/2,我有些不淡定了,这是非常基本的数学分析的知识,如果这个都搞错了,怎么去学偏微分?”sigma还能扯得上“数学分析的知识”?),成了勇于改正错误、揭露造假的英雄……以前饶毅也是这么华丽转身,从吹捧韩春雨变成揭露韩春雨的英雄。

人类是比较强大的物种,现在可能是地球上最强大的物种,几乎没有天敌,那么人类就会倾向于采用K选择。也就是说,人类看重的是后代的质量。像徐波这样,想生几十个、一两百个子女,违背了人性,把自己当成了蟑螂。发表新文章《“中国首父”把自己当蟑螂?》https://t.co/fEomnBRaLd
司马南认为有人非要说姜萍作弊,是因为看到一个贫寒人家读中专的女孩有了这个成绩,心里不好接受。当年他揭露的“大师”很多也是贫寒人家出身。 https://t.co/tKDDXArtXo 
今日所见野花:桂叶漆树(laurel sumac)、聚花沥青草(clustered tar weed)、加州百金花(California centaury)、茴香(funnel)。 https://t.co/lz4setkV9t

纽约时报评出的纽约57种著名三明治,挤进了一个肉夹馍。 https://t.co/OjcmU20RV9 
带货的半文盲董宇辉已成了爱国主义英雄模范。 https://t.co/iDS9Sh956L 
这是谁家的孩子,华人家庭的?学物理是为了得菲尔兹奖?得不了就立马去华尔街赚钱?抱着这么功利的目的读书,还是尽快去赚钱的好。获得诺贝尔奖、菲尔兹奖的有几个是以获奖为目的的?学问做得好的人,读书、做研究是出于好奇心,是为了获得智力上的满足,想得奖、赚钱有更方便的途径。
姜萍以后可以去抖音或快手直播带货,那里的用户绝大部分都相信她真的是数学天才,也会一直相信,由用户群的文化水平决定的。她还可以去中专、大专、民办学院去做励志演讲。至于王闰秋,在数学圈子名声臭了,就别想去读博了,安心在涟水中专当教师吧,或者跟姜萍一起带货。 https://t.co/GOYyOVEmNq

《今日美国》评出美国十佳冰淇淋店,第一名是圣地亚哥的安干洗店(那家冰淇淋店原来是干洗店。在Del Mar有分店,叫安制帽匠)。著名的宾州州立大学冰淇淋店才第十名。 https://t.co/fXjNkGMrT5

浙江大学数学高等研究院院长励建书院士对中国出了一个远超牛顿、欧拉、高斯的数学天才非常兴奋,已联系阿里巴巴,希望姜萍参加暑期班,让老师们给予专业的意见和指导,勇夺菲尔兹奖。浙江大学数学系教授苏德矿也欢迎姜萍就读浙江大学。看来浙江大学要和复制大学争夺这个旷世天才。 https://t.co/VqPe7oiFOY

如果初赛题目难度这么大,大部分超过数学系博士资格考试的范围,那么也就意味着决赛入围者很多也是团队作弊,特别是那些初中生、高中生。阿里巴巴搞这种既无防作弊机制、也不追究作弊、不靠作弊难以考好的竞赛,就是在鼓励作弊。
蔡霞这个“好人”是怎么在共产党这个“坏党”里混了快一辈子的? https://t.co/mIFqG25yXR 
“善良”的武汉大学哲学学院教授苏德超,要我们根据“善意原则”相信一切骗子,智商应该也不满80,也可以在中国名牌大学当教授。 https://t.co/isiwOlZqfA 
该请愿信漏了一条关键的证据:七道赛题有六道超出了姜萍声称自学过的那三本教材的范围。如果此事为真,中国就是出了一个能无师自通随机过程概率论、高等代数、凸几何学的人类史上最伟大的数学天才,阿基米德、牛顿、欧拉、高斯、黎曼都弱爆了。这么伟大的天才别躲起来,出来直播重做一道赛题就行。 https://t.co/eGafXWMpA6

推出“中专数学天才”的阿里巴巴“全球数学竞赛”不仅名称野鸡,规则设计野鸡,处理问题野鸡,而且举办机构达摩院也很野鸡。野鸡机构办的野鸡竞赛,早该停了。方舟子揭假:阿里巴巴野鸡数学竞赛可休矣
“涟水县吾悦广场上,姜萍的红底半身照已经连着挂了5天”,“如今姜萍在哪儿,谁也不知道”,享受大领导待遇了。 https://t.co/1fFPmUZ4c4

麦田今天恍然大悟:姜萍99.99%造假,留一条0.01%的退路。 https://t.co/oOUoJnlxEa 
别自作多情了,还“体现了一个知识分子的气节”。媒体、自媒体都把姚一隽的话作为对姜萍的肯定。这种鸡贼的教授最坏。