“你们不知道,现在年轻人轻松掌握LaTeX这种工具有多简单”
“你不知道,一个月考50分的中专生,学习能力有多差”
我只能说,编程和使用工具这件事,千万不能以己度人,
不要自己觉得“这东西这么简单,全世界都应该学会”,就真的以为全世界都能学会了,否则教育就不是问题了,也就不存在“中专分流”了。
币圈的朋友,评论区自我介绍一下吧,我随机回关
你是个什么东西😅
不要想着拿1万就上台来跟我赌,要拿就拿你母亲的30年寿命嘛。 https://t.co/nbccOZrPrn 
对,我昨天就想说这两点来着。 https://t.co/MZrwQAG4BA 
不说了,进贡吧
坏了,我有一肚子的故事,要参与这个故事😭😭😭
请问如何参赛,我一定要拿一等奖😡😡😡 https://t.co/02BL3Ezdwi 
解答世间万物 https://t.co/tCxdZiSsez
王志安厉害的是,在姜萍事件的每个视频、每个推文、每句话,都傻逼到想让人带它去检测智商的地步。
我单纯地是为了它好,我不觉得它坏,不觉得它有所目的,它跟新中国联邦、法轮功、各种民运政党骨子里的坏不同,王志安是单纯的弱智、傻逼,自我辩解得都那么吃力。
它最初只是想跟方舟子抬杠, 结果把整个人都杠了进去,用一句句如同擦屁股纸一样的话,去给自己最初的立场辩驳,然后发现越擦越脏,每一句话都在为前一句话的屎和稀泥。
这让这位自诩立场没问题、这次自诩专业程度吊打周围所有人的王志安,显得格外的尴尬。
墙内同样和姜萍、王闰秋师徒宣战的北大校友、数学竞赛教练赵斌,发表声明。 https://t.co/hjXuVAgIBb 
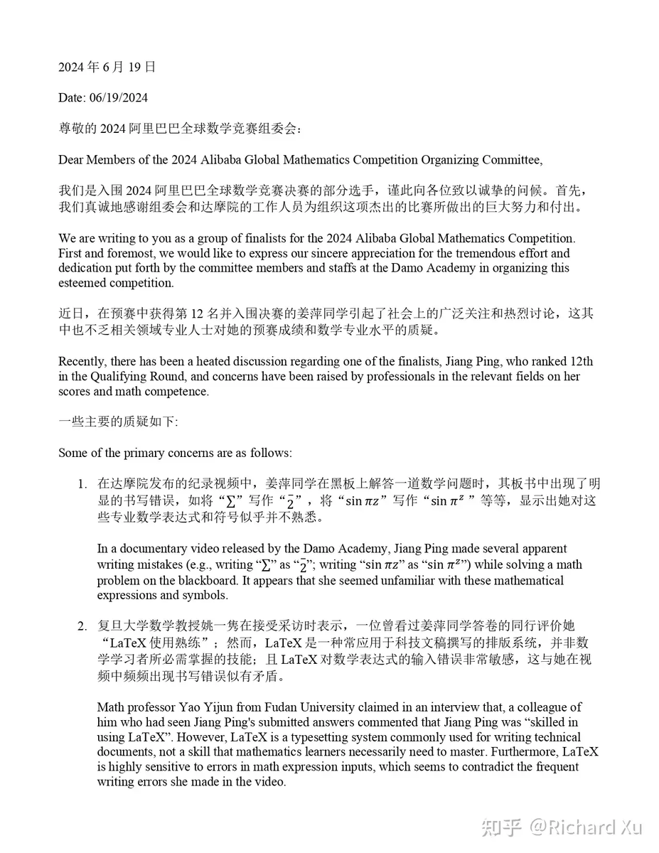
《阿里巴巴全球数学竞赛选手们关于对“姜萍同学事件”展开调查的集体公开请愿信》
尊敬的2024阿里巴巴全球数学竞赛组委会:
Dear Members of the 2024 Alibaba Global Mathematics Competition Organizing Committee,
我们是入围2024阿里巴巴全球数学竞赛决赛的部分选手,谨此向各位致以诚挚的问候。首先,我们真诚地感谢组委会和达摩院的工作人员为组织这项杰出的比赛所做出的巨大努力和付出。
We are writing to you as a group of finalists for the 2024 Alibaba Global Mathematics Competition. First and foremost, we would like to express our sincere appreciation for the tremendous effort and dedication put forth by the committee members and staffs at the Damo Academy in organizing this esteemed competition.
近日,在预赛中获得第12名并入围决赛的姜萍同学引起了社会上的广泛关注和热烈讨论,这其中也不乏相关领域专业人士对她的预赛成绩和数学专业水平的质疑。
Recently, there has been a heated discussion regarding one of the finalists, Jiang Ping, who ranked 12th in the Qualifying Round, and concerns have been raised by professionals in the relevant fields on her scores and math competence.
一些主要的质疑如下:
Some of the primary concerns are as follows:
1. 在达摩院发布的纪录视频中,姜萍同学在黑板上解答一道数学问题时,其板书中出现了明显的书写错误,如将“ Σ ”写作“ 2¯ ”,将“ sin𝜋𝑧 ”写作“ sin𝜋𝑧 ”等等,显示出她对这些专业数学表达式和符号似乎并不熟悉。
In a documentary video released by the Damo Academy, Jiang Ping made several apparent writing mistakes (e.g., writing “ Σ ” as “2¯”; writing “ sin𝜋𝑧 ” as “ sin𝜋𝑧 ”) while solving a math problem on the blackboard. It appears that she seemed unfamiliar with these mathematical expressions and symbols.
2. 复旦大学数学教授姚一隽在接受采访时表示,一位曾看过姜萍同学答卷的同行评价她“LaTeX使用熟练”;然而,LaTeX是一种常应用于科技文稿撰写的排版系统,并非数学学习者所必需掌握的技能;且LaTeX对数学表达式的输入错误非常敏感,这与她在视频中频频出现书写错误似有矛盾。
Math professor Yao Yijun from Fudan University claimed in an interview that, a colleague of him who had seen Jiang Ping's submitted answers commented that Jiang Ping was “skilled in using LaTeX”. However, LaTeX is a typesetting system commonly used for writing technical documents, not a skill that mathematics learners necessarily need to master. Furthermore, LaTeX is highly sensitive to errors in math expression inputs, which seems to contradict the frequent writing errors she made in the video.
3. 有指控声称,姜萍同学的数学老师王闰秋(预赛排名第125名)可能和其他人一起协助姜萍同学完成了其预赛答案。
Allegations have been made that Jiang Ping’s math teacher, Wang Runqiu, who ranked 125th in the Qualifying Round, may have assisted her in preparing the answers, with potential help from others.
我们认为,包括上述质疑在内,目前网络上所流传的一系列所谓“证据”均为间接证据,并不足以证明姜萍同学在预赛中涉及任何不当行为;但是,考虑到这些讨论所引发的舆论影响,组委会有义务、也有能力认真对待这些质疑,并采取适当行动澄清事件真相。
We believe that the so-called "evidence" currently circulating on the Internet, including the concerns mentioned above, is too circumstantial to prove that Jiang Ping was involved in any misconduct during the Qualifying Round. However, given the impact on public opinion caused by such discussions, the organizing committee has an obligation, and also the capability, to address these concerns seriously and take appropriate actions to clarify the truth.
有鉴于此,作为同样入围决赛的选手,我们恳请组委会采取以下措施:
Therefore, as fellow finalists, we respectfully urge the committee to take the following actions:
1. 在获得姜萍同学和王闰秋老师的许可后,向入围决赛的选手公开其预赛答卷,以供审阅。
Make public the submitted answers for the Qualifying Round by Jiang Ping and Wang Runqiu for examination, at least among the finalists, upon receiving their permissions.
2. 由组委会成员和无利益冲突的第三方专家进行独立调查,并及时、公开公布调查结果。
Perform an independent investigation by committee members AND third-party experts with no conflicts of interest, and announce the investigation results to the public in a timely manner.
鉴于决赛将于本周六(6月22日)举行,为避免在赛前给姜萍同学带来任何不必要的压力,我们将推迟至决赛结束后再公开这封请愿信(及任何答复)。
As the Final Round of the competition is scheduled for this Saturday, June 22nd, to avoid imposing any unnecessary pressures on Jiang Ping in her preparation for the Final Round, we will refrain from revealing this petition letter (and any response from you) to the public until the end of the Final Round.
再次感谢各位为组织这项比赛所做的努力,并期待组委会的及时答复。
Once again, we would like to express our gratitude for your efforts in organizing this competition, and we look forward to your prompt response to address these concerns.
(附件为参与请愿的决赛选手名单,按时间顺序排列)
(Please find attached the list of finalists joining the petition in chronological order)

据说在姜萍事件发生后,今年斯坦福本科admission committee决定拒掉所有苏北人😡😡😡
你大概不了解。这次事情的经过是这样的:
1. 磊哥出了个鸡爪流蒙恬,王者荣耀连夜修复;
2. 磊哥出了个鸡爪流刘禅+大乔,王者荣耀又修复;
3. 磊哥出了个元歌透视,王者荣耀又修复;
4. 磊哥出了个逗鸟李信,证明机器人存在,王者荣耀装死;
5. 磊哥出了个游走庄周,王者荣耀官号发视频嘲讽磊哥;
6. 这时候游戏社区引发巨大反响,一大批人已经开始不打游戏了,开始看乐子,王者荣耀脸都被抽肿了,半个月没出任何皮肤了,于是开始紧急开发布会,跟玩家道歉。
王者荣耀也不是什么正常公司,因为匹配机制+机器人制度,恶心玩家太久了,被磊哥一次次打脸,打得整个社区高呼太爽了,应该影响到日活和流水了,这才跑出来开发布会道歉。
磊哥牛逼,王者荣耀官方直播间开发布会道歉了。 https://t.co/56QzeaVeuG 
党哥这里声明一下:
如果你前几天跟个泼妇似的,觉得姜萍没有造假,这几天被党哥感化了,突然良心发现了,觉得姜萍造假了……
请你不用特地跟个大傻逼似的,来我评论区跟我讲,
一来我也不认识你是谁,二来这些大傻逼们怎么想,跟我没有关系,我他妈也根本不关心你这种大傻逼以前和现在是怎么想的😅 https://t.co/hlTdxsWX21 
我从头到尾都没想让姜萍同学自证,
但是我还是想委婉地提醒你们一下,姜萍同学若想自证,是一件非常简单、成本非常低、收益期望无限大的事情。
作为全球第12名的顶级参赛选手,只要随便找个抖音直播间,花1个小时,把6道大题中的任意两道题,自己讲一遍解题思路,到时候一定能打我们这些小黑子的脸。
(不要扯什么未成年不能开直播,随便哪个学术或者官方直播间,或者直接用姜萍妈妈的账号,客串1小时就够了,完全不会违规,甚至直接录1个小时视频,直接传B站就可以了)
可惜,就这么一件几乎零成本、收益无限大、当场打脸全网几十万黑子的、简直易如反掌的事情,姜萍同学都不愿意做。
想看田金方、王闰秋、赖宝锋的同人文♥️
有一说一,2023年阿里达摩院拍的宣战证明黎曼猜想的快递小哥孙金元,是个好活,整得真挺好。
拿个thinkpad就在上面敲latex,开会时滔滔不绝,起手就欧拉常数,难度不高,但他显然非常骄傲且开心。
虽然初赛就被淘汰掉了,但是乐乐呵呵跟阿里拍了一期节目,把最闪闪发光的自己留在了视频里。 https://t.co/cTyIvzyOzf https://video.twimg.com/ext_tw_video/1804443862028427264/pu/vid/avc1/720x1280/KayCROpjBDFQmbve.mp4?tag=12
现在的情况:
田金方的聊天记录太多了,毕竟一个几百人的群,天天跟个大嘴似的逼逼给别人送答案,基本实锤了;
泉州师范学院的数学系副主任赖宝锋,和泉师数学系学生、今年全球第90名的邹鑫旻,全网只有我在公开锤,根本没人关心,大概率就过去了;
劳东燕、胡锡进、卢诗翰这些人下场站姜萍, 证明了这些人的智商大概率比王志安高不了哪里去,符合这些人又蠢又坏的一贯形象。
唯一可惜的就是姜萍本人,现在和王闰秋处在囚徒困境中,谁先出来揭发检举,谁就有了主动权,谁就可以让对方背黑锅。
现在问题是,王闰秋看到事情闹大,还在劝说姜萍,不想让姜萍陷入被动,但是姜萍不听劝。
现在王闰秋手里理论上有五个号,一个是他自己的,一个是周英英,一个是姜萍,一个是田金方,一个是邹鑫旻。
按照原计划,先在第一个8小时里,拿到5份试卷,然后挑一份成绩最好的,跟赖宝锋、田金方一起做出一份,然后提交上去;
现在王闰秋压力大,不知道他会如何处理今天的考试题目,有可能交白卷,也有可能继续冲击高分。
无论如何,闹剧要收场了。
你们一天天的发姜萍成绩单,有意思吗? https://t.co/gsryGFoKBB 
