Profile: addd7003...
毛泽东、希特勒、斯大林是20世纪人类世界的三大暴君,也是三大刽子手。斯大林和希特勒都被清算了,遗憾的是在中共的洗脑下,大批的不明真相的普通中国人居然还在崇拜毛泽东,何其荒谬?
不清算毛泽东,中国怎么可能民主? https://t.co/zBLHh56rbx

爱国粉红们,这种情况,你在美国发现过吗?
爱国粉红们,如果对视频中父女说:强大了我的国,试试会不会被抽? https://t.co/0f7CLBdcgW
https://video.twimg.com/amplify_video/1766691193872637952/vid/avc1/720x1274/yttoZuA34orGmKuN.mp4?tag=14
“文革”思维逻辑培养两种人祸害中国:一是习近平,继续二次“文革”折腾中国人!二是大量粉红批斗逻辑,按照“文革”思维,非黑即白,鸡蛋里挑骨头为达目的不择手段,戴帽子,就是恨就是仇敌,和正常人逻辑没关系的,他们有自己的“文革思维”
如你以为文革是历史吗?
批斗一个企业可以无所不用其极,贴标签、戴帽子这些方式是不是很“文革”吗?

龙应台:是民主,使台湾变了,生活中不必时时恐惧,不必效忠任何党,不必讨好任何人,也可以堂堂正正地过日子;如果说,民主政府的效率低,是的,那是因为政府必须停下脚步来听人民说话,很费时间。可是,你要一个肯花时间来听你说话的政府呢,还是一个招呼都不打就可以从你身上快速碾过的政府呢? https://t.co/Y8nWr6mPIU 
据说是新加坡总理李显龙说的:中国老百姓生活在恐惧和无望中…… https://t.co/fZl2IM6IZI

中国农村老人自杀率是世界平均水平4到5倍。在一个GDP全球第二、国民人均收入迈入“中等偏上”的国家,农村老人频频自杀是整个社会的耻辱。
有的老人要自杀,还怕子女不埋他,自己挖了个坑,躺在里面边喝药边扒土;有卧病在床的老人会得到儿子明示:喝药自杀;也有瘫痪在床的老人竟然会拿到药瓶自杀…
是什么让农村老人自杀率那么高?视频中儿子虐打父亲的现象在中国有多少?
https://video.twimg.com/amplify_video/1766246865278828544/vid/avc1/540x814/2AV5qSthU3f6oLCB.mp4?tag=14
央视主持人毕福剑在饭桌上唱评《我们是工农子弟兵》的选段,并且边唱边戏谑毛泽东,毕福剑因此被央视暂停主持节目。
其中一句:共产党毛主席,哎呀,可别提那个老B养的,可把我们害苦啦!
老毕说的没错吧? https://t.co/IIoD2E3kfR https://video.twimg.com/amplify_video/1766112041146712064/vid/avc1/716x644/2JVjm2b-BoTkM0Hy.mp4?tag=14
崔永元吐槽三年人为灾害,大炼钢把土地毁了说是国民党干的,何其无耻!
如果我们的年轻人漠视历史,那三年大饥荒的历史有可能会卷土重来 https://t.co/1zwxwVArNp https://video.twimg.com/amplify_video/1765889141428908032/vid/avc1/480x360/YrvPkicy88uLRBUC.mp4?tag=14
不要嘲笑朝鲜,它曾是中国的过去,很有可能还是中国的未来,毕竟加速师在,一切都有可能 https://t.co/XXft72PKH4 https://video.twimg.com/ext_tw_video/1765722757034385408/pu/vid/avc1/790x576/Aq9non62mvw_9hNA.mp4?tag=12
崔永元:我们所谓的广播电视新闻专业是不是大众传媒?不是,是宣传专业!
宣传和大众传媒的区别在哪里?
大众传媒是向受众传播、分析真相、宣传就是无中生有让受众相信一件事,宣传可以不惜代价、不惜成本,甚至可以说假话,不顾事实,为散播观点得到钱而不择手段!党媒婊这无耻程度和杀人放火区别大吗? https://video.twimg.com/amplify_video/1765746658766143488/vid/avc1/888x506/KtGuLv4X3cyLSBkF.mp4?tag=14
袁腾飞:天安门该改成大屠杀纪念馆,毛泽东饿死几千万人,还被称为伟大领袖,那是个猪一样的民族,记吃不记打 https://t.co/XA40mchRgN https://video.twimg.com/amplify_video/1765636473242501120/vid/avc1/1280x720/4zpRbNtnik29E07V.mp4?tag=14
袁腾飞:毛泽东要十五年超过英国,省里决定12年,市里决心9年,县里6年,乡里3年,我们村里决定今年超过英国 ——– 你村里有人知道英国在哪儿吗? https://t.co/O3ABZ5UlJw https://video.twimg.com/amplify_video/1765547999348850688/vid/avc1/480x308/oYpA8xzv9a7zgq7l.mp4?tag=14
“我跟你说,这按照十年前把你埋了你都不知道”。😱
这是多大的权力可以随便活埋百姓? https://t.co/1SrrO6mWRl https://video.twimg.com/amplify_video/1765185931898990592/vid/avc1/720x1280/ovwI27foJpm8jSxu.mp4?tag=14
袁腾飞:中共当年什么缺心少肺的事都敢干
其实中共现在干的缺心少肺的事也不少吧? https://t.co/yXyiory1yo 
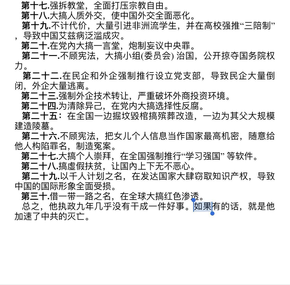
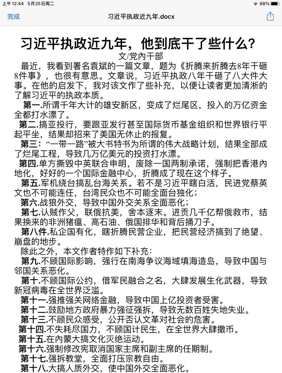
如果习近平像江泽民一样活到九十多岁,他会继续再连任二十多年吗?
接下来连任的二十多年他还会干些什么事出来? https://t.co/Ze4dBomvY9

烂尾楼问题的一个原因是中共政府监管漏洞 ,开发商合伙银行套路房奴,房价泡沫奇高,开发商把钱套走了,老百姓几十年负债背一套烂尾房,中国房奴活着太难了https://t.co/XMITvdCspS https://video.twimg.com/ext_tw_video/1764926016059998208/pu/vid/avc1/720x1280/LH3jeISiYHhhVAtv.mp4?tag=12
这位年轻人很清醒! 中共建国后,各种整人运动,这个整不死你下一个运动就能干死你,就是一个疯子屠夫神经病的发作!更恐怖的是,那种地狱生活可能还会在中国人身上重演,因为另一头疯子在连任做皇帝https://t.co/0XtVsb0BIN https://video.twimg.com/ext_tw_video/1764825683174277120/pu/vid/avc1/480x852/ZqJ74BpvDH9wszXY.mp4?tag=12