Dr. Ford的这段话以一种哲学性的视角探讨了人类智力和意识的本质,提出了一种颇具挑战性的观点:人类的智力可能仅仅是为了吸引配偶的一种炫耀手段,类似于孔雀羽毛的华丽。艺术、文学等成就被视作是这一“求偶仪式”的产物,而非出于更高尚的动机。这种观点颠覆了我们对人类创造力和文化发展的传统看法。
进一步,Dr. Ford将意识描述为一种负担,认为它带来了焦虑、自我厌恶和内疚等情感。相比之下,他所控制下的“hosts”则是自由的,因为他们被免除了这些情感负担。这引发了关于自由意志和意识真正意义的深刻思考。
这种理论触及了人性中对自由与控制、创造与本能之间矛盾的反思。在现代社会中,这种观点或许能激发我们重新审视技术对人类生活的影响,以及在科技快速发展的背景下,我们如何定义真正的人性和自由。
多模态AI Agent 智能体的性能对比
这张图展示了三种不同类型的AI Agent智能体在处理用户输入时的工作流程和准确率对比:
1. Browsing Agent(浏览代理):
- 通过网页浏览来获取信息。
- 构建可访问性树以进行数据处理。
- 在一些任务中表现相对较弱。
2. API-Based Agent(基于API的代理):
- 通过调用API来获取数据,并结合代码进行处理。
- 在某些任务上表现更为出色。
3. Hybrid Agent(混合代理):
- 结合API调用和网页浏览两种方法。
- 能够在多种任务中灵活应对,整体表现最佳。
准确率比较
- Gitlab和Map任务中,三者表现相近,但Hybrid稍有优势。
- Shop和Admin任务中,Hybrid显著领先。
- Reddit和Multi任务显示出Browsing代理较弱,Hybrid仍保持优势。
- 平均来看,Hybrid Agent具有最高的准确率。
这张图表明,结合多种方法的混合代理能够在各种环境下提供更高效、更准确的解决方案。 
Linux防御安全工具概览
这张图展示了Linux系统中用于防御安全的各种工具,分为多个功能类别:
1. 防火墙 (Firewalls):
- `iptables`、`firewalld`、`ufw`:用于管理网络流量,保护系统免受未经授权的访问。
2. 沙盒 (Sandboxing):
- `Bubblewrap`、`Firejail`:通过隔离应用程序,限制其对系统的访问。
3. 入侵检测 (Intrusion Detection):
- `Snort`、`Suricata`、`Zeek`:用于检测和响应网络入侵行为。
4. 日志监控 (Log Monitoring):
- `fail2ban`、`logwatch`:监控日志文件以发现并阻止可疑活动。
5. 文件完整性监控 (File Integrity Monitoring):
- `Tripwire`、`AIDE`:检查文件系统中的变更以检测潜在入侵。
6. 防病毒 (Antivirus):
- `LMD (Linux Malware Detect)`、`ClamAV`:扫描和移除恶意软件。
7. 磁盘/文件系统加密 (Disk/Filesystem Encryption):
- `LUKS`, `fscrypt`, `EncFS`: 提供数据加密保护。
8. 安全外壳 (Secure Shell):
- `SSHGuard`, `DenyHosts`: 保护SSH服务免受暴力破解攻击。
9. 虚拟专用网络 (VPN):
- `OpenVPN`, `WireGuard`: 提供安全的网络连接。
10. 密码安全 (Password Security):
- `pwgen`, `John the Ripper`: 用于生成和破解密码,提升密码强度。
11. 网络监控 (Network Monitoring):
- `Wireshark`, `tcpdump`: 分析网络流量以检测异常活动。
12. 安全强化 (Security Hardening):
- `SELinux`, `AppArmor`: 增强系统的默认安全设置。
13. Rootkit检测 (Rootkit Detection):
- `chkrootkit`, `rkhunter`: 检测并移除系统中的rootkit威胁。
14. 安全审计 (Security Auditing):
- `openSCAP`, `openVAS`, `nmap`: 扫描和评估系统安全性,寻找潜在漏洞。
这些工具共同作用,以确保Linux系统的全面安全防护。 
揭秘人体奥秘:探索生命的精密结构!
这幅图是人体的详细剖面图,展示了各个主要系统和器官的结构及其相互关系。以下是一些关键要点:
1. 循环系统:
- 展示了心脏、动脉和静脉的复杂网络。
- 说明血液在体内的流动路径。
2. 神经系统:
- 显示了大脑、脊髓及周围神经。
- 重点描述了如何通过神经传递信息。
3. 消化系统:
- 包括胃、小肠、大肠等器官。
- 解释了食物从摄入到消化的过程。
4. 呼吸系统:
- 描绘了肺部和气管。
- 说明氧气如何进入身体并与血液交换。
5. 肌肉和骨骼系统:
- 展示了主要肌肉群和骨骼结构。
- 描述了肌肉与骨骼如何协同作用以实现运动。
6. 淋巴系统:
- 包括淋巴结和淋巴管。
- 解释其在免疫中的角色。
这幅图提供了一种视觉上的概览,使得对人体复杂结构的理解更加直观。适合用于教育和研究目的。 
掌握AI秘诀,全面提升你的知识储备!
这张图提供了十种利用AI加速学习的策略,每个策略都可以帮助你更有效地掌握新知识:
1. 用简单语言解释:
- 描述:将复杂的概念分解成简单的语言,就像对五岁小孩解释一样。
- 提示模板:用日常例子和简单语言解释概念。
2. 实例与类比:
- 描述:通过现实世界的例子使抽象概念易于理解。
- 提示模板:使用三个不同的例子或类比来解释概念。
3. 激励技巧:
- 描述:获取保持学习动力的方法,即使在困难时刻。
- 提示模板:提供五个策略来增强学习动机。
4. 角色扮演:
- 描述:通过情景模拟来练习所学内容。
- 提示模板:模拟特定角色和情境进行练习。
5. 学习计划:
- 描述:从头到尾规划学习旅程,适合大主题。
- 提示模板:制定详细计划,包括目标、资源和时间框架。
6. 测验练习:
- 描述:创建测验题目以测试理解程度。
- 提示模板:生成包括多项选择题、判断题等的10道题测验。
7. 思维导图:
- 描述:绘制主题思维导图,帮助组织思路。
- 提示模板:创建主题思维导图,包含主分支和关键概念。
8. 专家圆桌讨论:
- 描述:模拟与专家讨论,深入探讨复杂问题。
- 提示模板:与专家讨论特定主题或问题,分享不同观点。
9. 记忆联想:
- 描述:通过记忆技巧帮助信息留存,如列表或事实。
- 提示模板:创建记忆联想或助记符以记住信息。
10. 完善现有知识:
- 描述:通过反馈改进已完成的内容。
- 提示模板:提供具体建议以提高现有作品的质量。
这些方法为你提供了一套全面的工具,让你在学习过程中更加高效、灵活。 
探索机器学习模型的奥秘:选择正确的路径
这张图为我们揭示了选择合适的机器学习模型的关键步骤和应用领域。它将机器学习分为三大类:无监督学习、监督学习和强化学习,每个类别都有其独特的应用场景。
无监督学习
- 降维(Dimensionality Reduction):用于结构发现、数据压缩和特征提取,帮助简化复杂数据集。
- 聚类(Clustering):应用于推荐系统、目标营销和客户细分,通过识别数据中的自然分组来揭示潜在模式。
监督学习
- 分类(Classification):广泛用于图像分类、客户保留和身份欺诈检测,帮助进行明确的标签预测。
- 回归(Regression):适用于广告流行度预测、天气预报以及市场预测,旨在预测连续值。
强化学习
- 应用于实时决策、机器人导航和游戏AI,专注于通过反馈机制优化决策过程。
这幅图形象地展示了不同类型的机器学习方法及其在实际应用中的重要性,为我们提供了一幅全面的技术路线图。无论是在商业分析还是科学研究中,选择合适的模型都是成功的关键一步。 
这张图通过比较OpenAI与几家传统行业公司的市值,揭示了几个深层次的市场趋势和经济洞察:
1. 科技公司的迅猛崛起:
OpenAI的估值达到1570亿美元,超过了Reddit、Ryanair、Live Nation Entertainment、Kering和大众汽车的市值总和。这表明科技公司,尤其是专注于人工智能的企业,在全球经济中的地位正在快速上升。相比之下,传统行业公司在市值增长上相对缓慢。
2. 人工智能的市场吸引力:
OpenAI的高估值反映了投资者对人工智能技术前景的高度期待。AI被视为下一代技术革命的核心驱动力,具有广泛应用潜力,包括自动化、数据分析、自然语言处理等领域。
3. 市场资本配置变化:
资本流向科技创新企业显示出市场对未来增长潜力的偏好。投资者更愿意将资金投入到具有颠覆性潜力和高速成长能力的企业中,而非传统行业。
4. 风险与回报:
尽管估值高企,但OpenAI仍需证明其商业模式能够转化为持续盈利。这种高估值也意味着更大的市场期望和压力,需要不断创新以维持其竞争优势。
5. 跨行业影响:
OpenAI及类似公司的发展不仅限于科技领域,还可能对其他行业带来深远影响。例如,AI技术可提升制造业效率、优化物流运营、改善消费者体验等。
综上所述,这一比较不仅仅是简单的数据对比,更反映出新兴技术在改变全球经济格局中的重要作用,以及市场如何重新评估价值创造方式。 
AI的未来:Claude如何重塑计算机使用方式的革命性突破
据https://t.co/St5O59mmxt分析,Claude AI的计算机使用能力代表了人工智能与计算机交互的一次重大突破。这项创新技术具有以下特点和能力:
基本工作原理:
Claude通过截图方式"观察"计算机屏幕内容,利用像素位置计算来确定光标移动距离。它能执行点击操作,并通过虚拟键盘输入信息。最关键的是,Claude可以将用户的书面指令转化为逻辑步骤,然后在计算机上执行相应操作。
主要功能和应用:
Claude能像人类一样直接使用各种计算机软件,自动化执行重复性工作流程,构建和测试软件,甚至进行开放式研究任务。实际应用案例包括:Replit使用这项功能评估正在构建的应用程序;Claude可以查看电子表格、打开浏览器、导航到相关网页;还能使用从多个来源获取的数据填写表单。
性能表现:
在OSWorld测试中,Claude在仅基于屏幕截图的任务类别中得分为14.9%,远高于其他AI系统的7.8%。它展现出强大的自我纠正能力,能在遇到障碍时重试任务。虽然Claude的表现领先于其他AI系统,但与人类水平(70-75%)相比仍有较大差距。
存在的局限和问题:
Claude的操作速度较慢,容易出错。某些常见的计算机操作如拖拽、缩放和滚动还无法完成。由于使用"翻页式"截图查看屏幕,Claude可能会错过短暂的操作或通知。实际测试中也遇到了一些问题,如意外点击停止长时间的屏幕录制,或在编程演示中突然开始浏览无关内容。
安全考虑:
目前,Claude的计算机使用能力处于AI安全级别2(ASL-2)。主要安全隐患包括"提示注入"攻击风险,以及可能被滥用于影响选举等敏感活动。为应对这些风险,Anthropic已采取多项安全措施,包括开发检测和缓解滥用的分类器,监控选举相关活动的系统,以及引导Claude避免某些敏感操作。值得注意的是,默认情况下,用户提交的数据(包括截图)不会被用于训练模型。
尽管Claude的计算机使用能力还有待完善,但它无疑代表了AI发展的一个重要里程碑。这项技术使AI能够直接使用为人类设计的软件工具,无需专门开发特定接口。Anthropic表示,未来将持续改进这项功能,提高其可靠性和实用性,为AI与计算机交互开辟新的可能性。
🔋 Tesla的未来:成长与挑战并存 🚗
这张图表展示了Tesla的多维度表现:
1. 股票增长:过去5年复合年增长率达60.8%,表现强劲。
2. 财务数据:最近12个月毛利率为18%,自由现金流(FCF)利润率仅1.8%。
3. 收入来源:94%来自汽车,6%来自能源部门。
4. 地理分布:主要市场为美国,其次是中国和其他地区。
关键指标
- 生产与交付:车辆生产下降4%,交付下降3%,而能源与存储收入增加27%。
质量评估
- 管理和产品评价较高,但员工满意度和护城河相对较低。
财务健康
- 收入增长2%,自由现金流增长33%,净现金储备达210亿美元。
优势与劣势
- 优势在于电动汽车转型的良好定位和创新能力。
- 挑战在于竞争激烈和自由现金流利润率低。
估值
- 当前股价假设下,未来自由现金流增长困难,估值高于公平价格20%。
Tesla正处于快速增长与战略调整的十字路口,投资者需谨慎评估其长期潜力。 
🌟 饥饿感的秘密力量:16小时后的健康转变!🍏
研究揭示:当人体在空腹10小时后,肝脏糖原耗尽,脂肪代谢开始,这正是有效减肥的关键。再坚持到16小时,自噬功能启动,细胞开始分解无用蛋白质,实现自我修复与再生。🌀
这种机制由大隅良典于1963年发现,并因此获得2016年诺贝尔奖。适度的饥饿不仅对人类有益,也广泛存在于动物中,帮助维持健康运作。保持饥饿感,也许是你健康新生活的开端!
🚀 Anthropic再创巅峰:Claude 3.5系列引领AI新纪元!💥
Anthropic重磅推出全新升级的Claude 3.5 Sonnet和Claude 3.5 Haiku,并携带革命性的“模拟计算机访问”功能。
这个新特性让Claude能够像人类一样操作计算机,执行查看屏幕、移动光标、点击按钮和输入文本等任务。开发者可以利用此功能实现任务自动化、软件开发与测试,以及复杂场景中的交互。
🌟 Claude 3.5 Haiku:速度与效率的王者
- 全新Haiku模型以超快速度和低延迟表现超越前代Opus。
- 专为用户界面任务和个性化体验生成而设计。
🔧 Claude 3.5 Sonnet:编程与工具使用的全能选手
- 在编程测试(SWE-bench Verified)中提升至49%,零售工具使用测试(TAU-bench)提升至69.2%,航空领域达46%。
- 保持与前代相同的价格和速度,显著增强推理和编程能力。
准备好迎接这次技术飞跃,解锁智能未来!✨ 
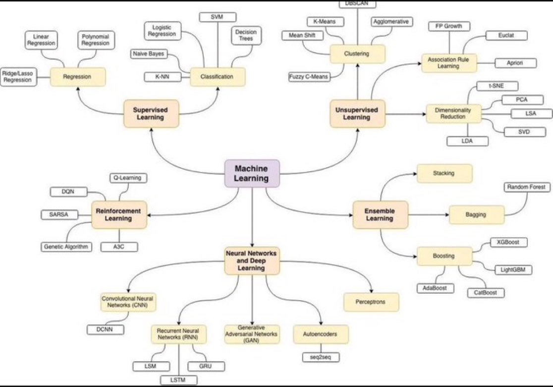
探索机器学习的多样化领域
这张图展示了机器学习的主要分支及其相关算法:
1. 监督学习 (Supervised Learning)
- 回归 (Regression): 包括线性回归、岭回归、Lasso回归、多项式回归等。
- 分类 (Classification): 涉及逻辑回归、朴素贝叶斯、K-NN、SVM、决策树等。
2. 无监督学习 (Unsupervised Learning)
- 聚类 (Clustering): 包括K-Means、DBSCAN、均值漂移等。
- 关联规则学习 (Association Rule Learning): 如FP Growth。
- 降维 (Dimensionality Reduction): 包含PCA、t-SNE等。
3. 强化学习 (Reinforcement Learning)
- 包括Q-Learning、SARSA、DQN和A3C等算法。
4. 集成学习 (Ensemble Learning)
- 堆叠法 (Stacking)
- 装袋法 (Bagging): 如随机森林。
- 提升法 (Boosting): 包括AdaBoost、XGBoost、LightGBM等。
5. 神经网络与深度学习 (Neural Networks and Deep Learning)
- 包括卷积神经网络(CNN)、递归神经网络(RNN)、生成对抗网络(GAN)、自编码器等。
这张图全面概述了机器学习的广泛应用及其方法,为深入了解每个领域提供了清晰的路线图。 
🌟 自我教学推理者 (STaR):通过迭代学习提升AI推理能力
🔍 介绍: 自我教学推理者 (STaR) 通过迭代生成、纠正和微调推理过程,提升AI在GSM8K和CommonsenseQA等任务上的表现,与更大型的模型相媲美。以下是具体实现:
实现步骤:
1️⃣ 从一个大型语言模型(如GPT-J)开始,准备一小部分带有推理过程的示例(例如数学问题)。
2️⃣ 使用少样本提示为数据集中的多个问题生成推理和答案。
3️⃣ 如果答案不正确,再次提示模型基于正确答案生成推理(提供“提示”)。
4️⃣ 在最初正确的推理和新纠正的“合理化”示例上微调模型。
5️⃣ 重复步骤2-4进行多次迭代(论文中为30-40次),逐步提高推理能力。
关键见解:
- 💡 STaR允许模型通过为最初不正确的答案生成推理来从错误中学习。
- 🤔 纠正后的答案对于学习过程至关重要。
- 💫 在GPT-J上的性能从5.8%提升到10.7%。
- 🛠️ 迭代方法可以减少对大量人工标注推理数据集的需求。
- 👴🏻 尽管论文稍显陈旧,但该方法依然有效。(参见搜索流)
这种方法展示了如何通过不断优化和纠正来提高AI模型的推理能力,为未来AI的发展提供了新的视角。 
🚀 AI未来探索:OpenAI的o1如何通过搜索流(SoS)学习
🔍 有消息称@OpenAI的o1正在使用类似搜索流(SoS)的创新方法来掌握链式思维(CoT)推理。以下是详细内容:
什么是SoS?
在搜索流中,语言模型被训练以在一系列连续动作中执行结构化搜索和回溯。这一过程教会模型如何探索、自我纠正,并解决复杂的推理任务。数据流包括完整的搜索过程,包括步骤、错误和纠正动作。
实验过程:
- 🧩 训练LLM破解倒计时游戏,其中需要使用算术运算将数字组合以达到目标。
- 📊 使用启发式问题解决器生成500,000个问题的CoT/搜索路径。
- 🧠 在SoS数据上训练LLM,使其学会创建包含错误和恢复的完整搜索过程。
训练方法:STaR(自我教学推理者):
1. 使用控制随机性的“温度”生成CoT/搜索路径。
2. 筛选出正确的轨迹。
3. 在这些成功路径上训练LLM。
4. 重复以加强效果。
关键见解:
- ❌ 为现实世界问题收集CoT/搜索轨迹非常困难且昂贵。
- 👀 数据集捕捉所有可能路径,而不仅仅是最佳路径,反映真实探索过程。
- 🧮 只有57%的合成样本达到了正确解。
- 🥇 使用SoS数据训练使准确率比仅用最佳路径提高了25%。
- 📈 使用STaR微调又提高了约6%。
- 💫 解决了启发式生成数据集中36%更多未解决的问题。
- 🧠 模型通过探索不同路径、犯错和回溯来模拟人类问题解决方式。
- 📝 在训练中暴露于错误提升了识别和纠正错误的能力。
这种方法展示了AI如何能够像人类一样,通过试错不断优化策略。这会是AI推理的未来吗?🌟 
解锁机器学习算法的潜力:深入理解超参数调优
这张图表展示了五种常见机器学习算法的超参数及其对应的视觉表示。以下是详细解读:
1. 线性回归 (Linear Regression)
- 表示:通过拟合一条直线来预测连续变量。
- 超参数:
- Regularization parameter:用于Ridge/Lasso回归的正则化参数(如alpha),帮助防止过拟合。
2. 逻辑回归 (Logistic Regression)
- 表示:使用S形曲线来预测二分类问题。
- 超参数:
- C:正则化强度的倒数,较小的值指定更强的正则化。
- Penalty:正则化类型(L1或L2)。
3. 决策树 (Decision Tree)
- 表示:通过节点分割数据集来做出决策。
- 超参数:
- Max_depth:树的最大深度。
- Min_samples_split:内部节点再划分所需的最小样本数。
- Min_samples_leaf:叶节点所需的最小样本数。
- Criterion:用于衡量分割质量的指标(如Gini或Entropy)。
4. K近邻算法 (K-Nearest Neighbors)
- 表示:基于距离度量进行分类。
- 超参数:
- n_neighbors:用于分类的邻居数量。
- Weights:预测时各邻居的权重分配方式。
- Metric:用于距离计算的方法。
5. 支持向量机 (Support Vector Machines)
- 表示:找到最佳分割超平面以区分不同类别。
- 超参数:
- C:误差项惩罚系数,控制间隔大小和误差权衡。
- Kernel:用于映射输入数据到高维空间的核函数类型。
- Gamma:核系数,影响模型复杂性(主要用于RBF核)。
- Degree:多项式核函数中的度数。
这些超参数在模型训练过程中起到调节作用,影响模型性能和泛化能力。选择和调整合适的超参数是优化机器学习模型的重要步骤。 
🦋高情商的秘密㊙️:掌握这十项技能,彻底改变你的生活
1. 主动倾听:
- 重点在于理解而非回应。能够准确复述他人的观点。
2. 欣赏:
- 确保他人感受到认可和感激。不应剥夺他人应得的赞美或功劳。
3. 情绪控制:
- 在紧张局势中保持冷静。说话或防御前先暂停。
4. 自我意识:
- 理解自己行为的影响。如有疑问,询问信任的人关于自己的印象。
5. 适应能力:
- 随环境变化调整自己的方法。对他人提出的新想法持开放态度。
6. 冲突解决:
- 不逃避困难局面。积极寻找和平解决的方法。
7. 对他人的意识:
- 注意他人的反应、肢体语言和情绪,并根据反馈调整方法。
8. 影响力:
- 理解他人的动机和愿望,不强制或操控。
9. 同理心:
- 努力理解他人的真实感受。通过询问而不是假设来获得信息。
10. 反馈:
- 提供并请求直接、诚实的反馈。避免为了迎合而隐瞒信息。
11. 协作:
- 与他人良好合作,分享信息、想法和成果。询问他们的需求和期望。
这些技能共同提升了个人的情商,使人在各种社会情境中更加有效地互动和合作。 
优化器的秘密:如何通过特征空间选择提升深度学习性能
这张图解释了深度学习优化器的基本原理,强调特征空间对优化器选择的重要性。以下是详细解读:
主要内容
1. 特征空间与优化器选择:
- 提出问题的方式不再是“我该用哪个优化器?”,而是“我的特征在哪个空间中?”
2. 约束隐藏特征:
- 目标是通过约束“隐藏特征”、特征更新、权重和权重更新来稳定训练。
- 左侧展示了参数(我们需要调整的内容)和隐藏特征之间的关系。
3. 非欧几里得空间中的最速下降:
- 在非欧几里得空间中使用最速下降,因为权重的范数可能是非欧几里得的。
- 特征具有欧几里得属性时,会在权重上引入谱范数。
4. 自适应预处理:
- 使用自适应预处理,因为特征不必是欧几里得的。改变权重范数相当于改变特征范数。
5. 诱导算子范数:
- 通过输入和输出特征的范数引入权重上的范数。
- 只需选择隐藏特征的范数。
6. 不同优化器的比较:
- 图表展示了不同优化器(SGD、Shampoo、Muon等)在不同范数下(如Schatten-p和谱)表现的损失。
- Shampoo和SOAP从欧几里得特征和谱权重开始,并动态调整范数;Muon则在近似欧几里得和谱空间下降。
7. GPT风格下归一化所有特征的原因:
- 确保所有“隐藏”特征有相同界限,从而可以在相同规范下使用相同优化器。
总结
这张图强调了在深度学习中,理解特征所在的数学空间对于选择合适的优化策略至关重要。通过合理选择和调整这些空间,可以提高模型训练的效率和效果。 
长期成功的秘诀:纪律的力量胜过一时的动力
这幅图通过简单的视觉对比,传达了动力和纪律在实现目标过程中的不同作用。
1. 动力(Motivation):
- 动力曲线一开始非常高,表现出一种强烈的初始热情或冲动。
- 随着时间的推移,动力逐渐减弱,曲线下降,反映了人们常常在开始时充满激情,但随着困难和时间的推移,这种激情可能会减退。
2. 纪律(Discipline):
- 纪律曲线呈现出稳定的小幅波动,显示出一致性和持续性。
- 即使在没有强烈动力的情况下,纪律帮助保持持续的进步,通过小步积累来实现长期目标。
总结:
- 图中强调了纪律的重要性,即使动力不足时,纪律能够提供持久的推动力。
- 通过日常的小习惯和坚持不懈的努力,最终能够实现目标。 
轻松掌握电流和电压关系!欧姆定律图解
这张图解释了欧姆定律,用于描述电路中电压、电流和电阻之间的关系。以下是用简单场景解释这些概念:
1. 基本概念:
- 想象电流(I)是水管中的水流。
- 电压(V)就像是推动水流的压力。
- 电阻(R)类似于水管中的狭窄部分,阻碍水流。
2. 欧姆定律公式:\( V = IR \)
- 这意味着电压等于电流乘以电阻。就像更多的压力(电压)会推动更多的水(电流)通过狭窄的管道(电阻)。
3. 图中说明:
- 管道中有一段长度(l),代表导线长度。
- 电场(E)沿着导线方向,推动电子流动。
4. 线性与非线性关系:
- 左下角图表显示,当电阻恒定时,电压和电流呈线性关系,即直线。
- 非线性图表表示在某些情况下,比如材料特性变化,关系不再是直线。
5. 应用场景:
- 如果你增加灯泡数量(增加电阻),需要更多的电压来维持相同亮度(相同电流)。
- 在家用电器中,了解这些关系有助于安全使用和节能。
通过这些类比,这张图帮助我们理解如何利用欧姆定律计算和预测电子设备中的性能。 
宇宙公式大揭秘!从引力到粒子的全面图解
这张图用公式和箭头展示了如何通过数学描述自然界的基本规律。以下是简化后的解释:
1. 行动量(Action):想象这是一个“能量地图”,帮助我们找到物理系统最自然的状态。比如,一个小球在空中飞行,它会选择一条让它消耗最少能量的路径。
2. 最小作用原理:这是说物体总是选择“最省力”的方式运动。就像你走路会选一条最近的路线,而不是绕远路。
3. 路径积分:可以理解为计算所有可能路径的“平均”。好比你要找出哪个游戏策略最有效,就需要考虑所有可能的游戏步骤。
4. 广义相对论拉格朗日量:这部分涉及引力,描述星球是如何互相吸引的。可以想象成宇宙间巨大的“拉扯力量”。
5. 标准模型拉格朗日量:
- 描述基本粒子(比如电子)如何运动和互动。
- 涉及希格斯粒子,像是在解释为什么一些粒子有质量(就像给人穿上重衣服)。
- 包括不同粒子之间复杂的“合作与竞争”关系。
6. Yukawa耦合:这是调整不同粒子间关系的方式,类似于调节音响设备中音量和音质,使得声音更和谐。
整体来说,这张图展示了物理学家如何通过一系列公式来理解和预测宇宙中的各种现象,从天体运动到微小粒子的行为。 