Profile: 0fb3996a...
#行情 美元兑日元在美国CPI报告公布后闪跌,回落至159下方。日元汇率表现显著强于其他非美货币,不排除日本在期间“浑水摸鱼”干预汇率的可能性。 https://t.co/ycar9hSSQB 
#刚刚 美国6月季调后CPI月率录得-0.1%,低于0.1%的市场预期,为2022年12月以来首次录得负值。核心CPI月率录得0.1%,同样低于0.2%的预期,为2021年8月以来新低。核心CPI年率录得3.3%,回落至2021年4月以来最低水平。
通胀数据提振降息预期。现货黄金飙升20美元,突破2400美元,突破上周五非农报告后的高位,自5月末以来首次。美股三大股指期货转涨。
二手车通胀和住房通胀年率表现如预期带动通胀回落。

油罐车轨迹查询功能下架。 https://t.co/UD8qGU6w7E 
#A股 沪指周四最终收涨1.06%至2970.39点,近一周以来新高。沪深两市成交7870亿元,较周三增加1100亿元。 https://t.co/cSCRqbK3wj 
俄罗斯副外长:美国与德国决定在德国部署远程导弹,旨在损害俄罗斯的安全。俄罗斯将会以 “军事方式” 回应。
美国及德国发表联合声明,指从2026年开始,在德国部署美国特遣部队的远程武器,包括“标准”-6导弹、“战斧”巡航导弹(射程1600公里)及正研发的高超音速武器,展示美国对北约及欧洲防卫的承诺。
2019年,美国以俄罗斯研发一款陆基巡航导弹违反条约为由,退出禁止部署射程超过500公里陆基导弹的《中程导弹条约》。
知情人士透露,特朗普将于周四在佛罗里达州海湖庄园会见匈牙利总理欧尔班,距离欧尔班访俄不到一周。
欧尔班周日在接受Politico访问时表示,支持特朗普担任美国总统,称特朗普是“和平之人”,并抨击美国对乌克兰采取“战争政策”而不是实现和平的战略。
英国5月GDP年率录得1.4%,好于1.2%的预期,经济增速为2023年6月以来最大;GDP月率为0.4%,强于0.2%的预期;5月三个月GDP月率录得0.9%,为2022年1月以来最大。建筑业增长推动经济反弹快于预期。
英镑兑美元涨0.1%,继续刷新四个月以来新高。 https://t.co/3llLfKwVWQ 
#观察 莫迪在访俄时熊抱普京。
美国官员表示,他们相信美印关系将通过持续的坦诚对话克服这一插曲,但也表示此次访问对拜登政府来说是难受和不适的。美媒称美国官员在最近几周与印度官员进行的一系列会晤和电话交谈中表达了这些担忧。
印度方面认为与俄罗斯接触是抗衡中国的必要条件。 https://t.co/f9TKkYcidM 
#刚刚 彭博社引述知情人士的话报道,在最近的定期检查中,中国国家金融监督管理总局的地方分支机构要求部分农村商业银行缩短债券投资的平均久期,在月度检查中调查了包括债券投资状况等在内的事项。
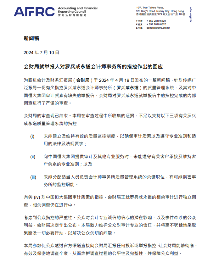
#更新 香港会计及财务汇报局周三发布公告称,目前证据不足以支持有关普华永道质量管理系统的指控。
会财局对罗兵咸永道就(质量管理系统问题及其对恒大审计质素缺失)举报信中的指控完成的内部调查进行了严谨的审查。在审查过程中所收集的证据,不足以支持三项有关罗兵咸永道质量管理系统的指控。 https://t.co/aTa2ZWyImc 
证监会:批准暂停转融券业务
批准中证金融公司暂停转融券业务的申请,自2024年7月11日起实施。存量转融券合约可以展期,但不得晚于9月30日了结。同时,批准证券交易所将融券保证金比例由不得低于80%上调至100%,私募证券投资基金参与融券的保证金比例由不得低于100%上调至120%,自2024年7月22日起实施。
苏州出台《苏州市深化落实党政机关习惯过紧日子要求十条措施》:
·党政机关原则上不得新增租用办公用房和业务用房;
·公务用车使用年限未达到10年和行驶里程未达到10万公里原则上不予更新,更新购置新能源汽车占比原则上达到100%;
·公务接待安排在机关食堂的,原则上要提供同餐次职工餐菜品;
·高铁沿线公务出行不安排公务用车和租车保障;
·具备条件的党政机关停车位、室外卫生间及活动场所等要积极向社会开放,实现应开尽开。要积极采用合同能源管理方式开展节能改造,光伏项目可建尽建;
·闲置土地、房产等要采取置换、出租、拍卖等深化盘活利用。 
马来西亚经济部长Rafizi Ramli周三表示,即将与新加坡就开发东南亚第一个跨境经济特区——柔佛-新加坡经济特区达成协议。谈判进入最后阶段,准备工作已接近尾声,预计细节将于9月揭晓。
根据两国此前的谅解备忘录,新经济特区有望实现免护照二维码通关与数字化清关,促进人员和货物流动。 https://t.co/FzzlAepHI2 
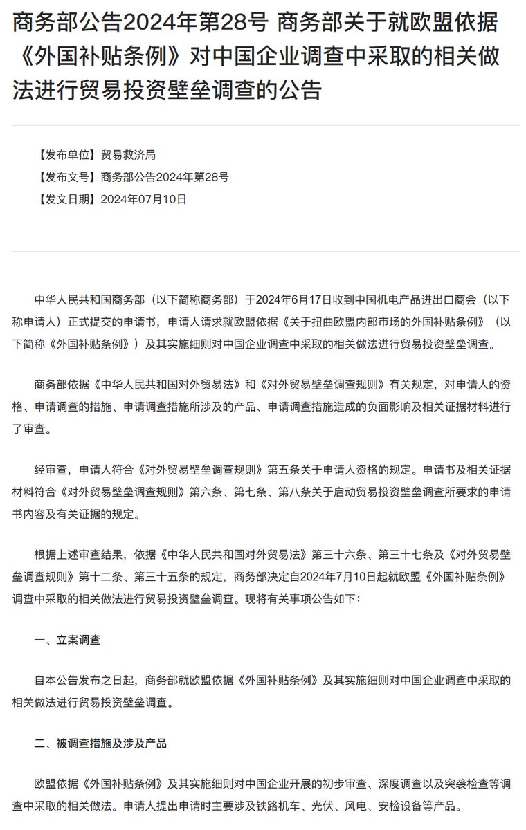
中国商务部:自7月10日起就欧盟《外国补贴条例》调查中采取的相关做法进行贸易投资壁垒调查。主要涉及铁路机车、光伏、风电、安检设备等产品。
🗒️根据《中华人民共和国对外贸易法》第三十七条,国务院对外贸易主管部门可自行对他国贸易壁垒,以及是否应当采取反倾销、反补贴等对外贸易救济措施展开调查。 
普华永道确认广州分所裁员,辟谣关所传闻
7月10日,有传闻称“广州的普华永道要关闭了,基本所有人N+1, 7天内离职,深圳正常”。普华永道公关团队回应称,广州分所并未关所。由于外部客观情况的变化,根据市场需求相应优化了组织架构,此次调整是艰难的决定。
一位内部员工向南都记者透露:“普华最近裁员大部分是属于审计部的,审计部裁员裁得很狠。其他部门也裁,但可能就是普通的裁员,数量也不多。审计是因为恒大的事情,而且因为暴雷,很多国企央企都不敢找普华审计了,怕名声不好。” 
据FT报道,微软放弃OpenAI董事会观察员的席位。随着对反垄断担忧的加剧,微软与OpenAI淡化了彼此之间的关系。欧盟委员会6月表示,正在探索对两者合作展开反垄断调查的可能性,美国联邦贸易委员会也开始审查微软、亚马逊和谷歌等大型科技企业对AI初创企业的投资。
此前与OpenAI达成交易、并可能在董事会中担任观察员的苹果,据悉也将放弃这一席位。 
科罗拉多州民主党参议员Michael Bennet周二表示拜登可能连任失败,成为首个公开与拜登决裂的参议院民主党人,他也是此前私下质疑拜登能否获胜的三个民主党人之一。
Michael Bennet接受CNN采访时表示,认为特朗普有望赢得此次选举,并以压倒性优势取胜。一旦特朗普获胜,共和党可以同时赢得参众两院。 https://t.co/1VI1PbsFap 