Profile: 0fb3996a...
路透社测算中国6月70个大中城市新建商品住宅价格指数同比跌4.5%,为2015年6月以来最大跌幅,5月为下降3.9%;6月环比下跌0.7%,与5月持平。
统计局数据显示一线城市新建商品住宅价格环比下跌0.5%,较上月收窄0.2百分点;北京、广州和深圳分别降0.6%、1.2%和0.7%,上海涨0.2%,均有所收窄。
70个城市中新建和二手价格环比下降城市分别有64个和66个(5月分别为68和70个)。
中指研究院日前发布报告指出,6月百城新建住宅平均价格为16421元人民币/平方米,环比上涨0.15%,同比上涨1.5%。百城二手住宅平均价格为14,762元/平方米,环比下跌0.73%,跌幅较5月扩大0.03个百分点,已连续26个月环比下跌;同比跌幅为6.25%。

国家统计局发言人评价中国今年上半年经济运行表现:经济运行总体平稳,既有量的增长,更有质的提升,应该说是一份可圈可点、沉甸甸的成绩单。
下阶段,既要坚定发展信心,看到经济发展的强大韧性、巨大潜力、有利支撑;也要坚持底线思维,充分估计发展中的困难、挑战和不确定性。 https://t.co/bVja31E86p 
#A股 谐音股“川大智胜”周一高开10%。 https://t.co/LDPb541WLW 
加拿大副总理兼财政部长方慧兰(Chrystia Freeland)表示,她将于下周与商界和劳工团体举行会谈,讨论针对中国制造汽车设置贸易壁垒的问题。她还暗示,加政府考虑采取的措施可能不局限于汽车领域。
方慧兰发表对华硬派言论,称有一种普遍的观点认为,(让)中国二十多年前加入世贸组织是一个错误。

三中全会期间,北京禁止“低慢小”航空器飞行
北京市公安局:为维护三中全会期间北京地区的空中安全,自2024年7月15日零时起至2024年7月18日24时期间,在市行政区域内,禁止利用无人机等“低慢小”航空器进行各类体育、娱乐、广告性飞行活动。
#观察 两会期间也有类似规定。 https://t.co/vhZQYhwq4V 
克里姆林宫发言人佩斯科夫对记者表示,拜登政府为首的民主党人一直使用各种方式企图消灭特朗普的候选人资格,包括法律战、检察官指控等等。
“对于局外人而言,很容易可以看到特朗普性命遭遇危险。”佩斯科夫补充道,普京未计划因刺杀事件而致电特朗普。
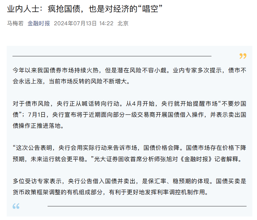
#观察 央行《金融时报》修改了文章标题:《业内人士:疯抢国债,也是对经济的“扰动”》
“机构疯抢国债,等于预期以后利率越来越低,说不定像日本那样进入长期低利率时代,也是加大了资金流出压力。” https://t.co/SlqA0cn94e

#后续 拜登在特朗普事件后向全国发表讲话,“我很高兴听到他已安全且状况良好。在我们等待进一步信息期间,我为他和他的家人以及所有参加集会的人祈祷。”拜登表示,“美国容不下这种暴力行为。我们必须团结一致予以谴责。”
枪手在竞选集会外已被美国特勤局击毙。另有一名观众在事件中身亡。
美国执法官员称,特朗普集会枪击事件已作为刺杀案调查处理。
据NBC报道,特朗普竞选团队目前处于“完全通讯封锁”状态。“任何与媒体交流的人,无论是在后台还是私下发表讲话,都将立即被发现并被解雇。”
拜登竞选团队称,正在暂停所有对外通讯,并努力尽快撤下竞选广告。
央行《金融时报》:机构疯抢国债,等于预期以后利率越来越低,说不定像日本那样进入长期低利率时代,基本上就是在唱空人民币,也是在做空中国经济,加大了资金流出压力。 https://t.co/S0b8VsHJUK

据彭博社报道,汇丰银行撤回了对卡塔尔经济的悲观研究报告,数天后发布一份更乐观的研究。据知情人士透露,一位证券销售从卡塔尔归来后,对客户发布了一份原始报告,对卡塔尔房地产和股市疲软以及经济低迷表示悲观。
据悉汇丰高管与卡塔尔主要机构负责人接触,强调报告仅代表个人观点,不代表汇丰立场。
美国6月PPI数据略高于预期,核心PPI涨幅高于PPI。服务提供商利润率环比涨1.9%,中间贸易服务涨0.5%,抵消了商品成本的下降。
数据部分抵消CPI利好的影响,现货黄金一度跌近10美元。 https://t.co/AWqBCqjYvc 
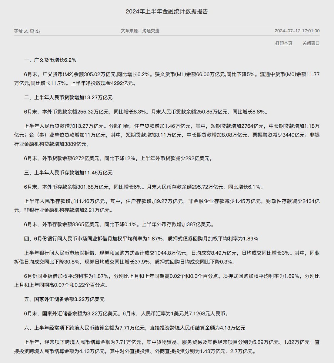
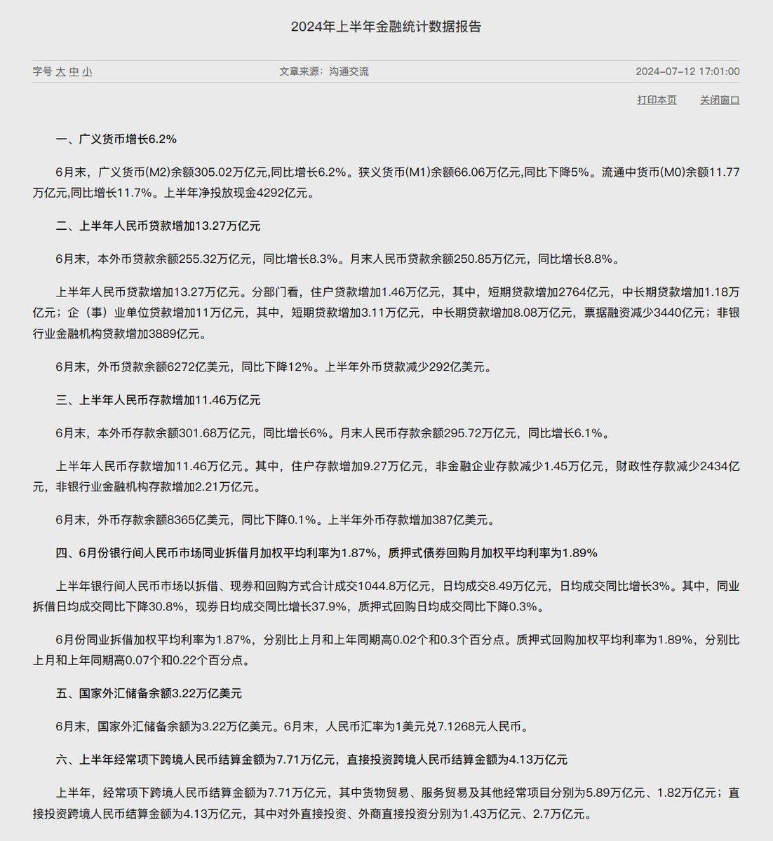
中国央行旗下《金融时报》解读6月金融数据:与整体趋势基本一致,需要逐步淡化对金融总量指标的关注。
货币信贷增速放缓不意味着经济走弱,金融总量增长对GDP的边际带动效应趋于下降;
新增贷款不能反映信贷对实体经济的支持全貌,存量贷款也发挥了重要作用;
一味追求金融总量增长难度较大,还可能产生资金空转等“副作用”;
货币供应量的可测性、可控性及与实体经济的相关性均有减弱。 
中国6月:
M2货币供应年率6.2%,预期6.8%,前值7.0%;
M1年率-5.0%,预期-5.4%,前值-4.2%;
M0年率11.7%,前值11.7%。
(M2增速再创新低,M1降幅创有数据以来最大)
上半年社会融资规模增量累计为18.1万亿元,比上年同期少3.45万亿元(6月新增社融3.3万亿)。上半年人民币贷款增加12.46万亿元(6月新增人民币贷款1.32万亿)。

根据统计局官网,中国将在7月15日(下周一)上午10:00通过网络发布包括第二季度GDP在内的国民经济运行情况。
#观察 不同于以往季度数据采用的直播新闻发布会形式,这次改为网络发布,应该是与三中全会安排有关。 https://t.co/pgH5n3KehA 
长实:只要价钱合适必定继续在港购地
长江实业物业投资及估价部首席经理陈文伟表示,集团已于今天(7月12日)入标新界沙田小沥源源顺围地皮,并就市建局启德道/沙浦道项目递交发展意向书。强调地产是集团的本业,只要价钱合适,长实定必继续在香港购买土地发展新项目。
亚洲货币中,近期马来西亚林吉特表现不错,升至今年1月以来最强,连涨7天也创下2023年1月以来最长纪录。
在美联储降息预期增强之际,马来西亚国家银行持鹰派立场,表示短期内不太可能实施宽松政策。近期马来西亚贸易改善以及要求国内企业将海外收益汇回国内等因素也提振了林吉特的表现。 https://t.co/5VETNXhbYd 
根据海关总署数据,按人民币计,中国6月出口同比增10.7%;进口同比降0.6%。贸易顺差7037.3亿元人民币。
按美元计,中国6月出口同比增8.6%(预期增8.0%);进口同比降2.3%(预期增2.5%)。贸易顺差990.5亿美元,预期853亿美元。 https://t.co/YmbMr8UTwe

芯片创业题材电视剧《赤热》(曾定名《纵横芯海》)预告将于7月14日起在CCTV-8黄金强档播出。
剧情讲述在国家相关政策的推动下,一群顶尖人才响应归国热潮,用全新视角诠释了“中国科创人”的奋斗故事。剧中黄晓明饰演的张海潮,和张超饰演的黎东升是同窗好友,两人曾经汇集各方的技术人才,克服种种困难,打败了由李治廷饰演的黄仲恺代表的资本市场的围追堵截,完成技术突破。 https://video.twimg.com/ext_tw_video/1811579406441414657/pu/vid/avc1/1280x720/ruj-BQdGSNEA4eY9.mp4?tag=12
德国内政部长法泽尔表示,德国已与电信运营商达成协议,将在2029年前将华为和中兴等中国企业生产的组件从德国5G网络中移除。法泽尔称,柏林已告知北京这一协议,预计中国不会因计划限制其技术而采取报复行动。
中国驻德国大使馆称,德方政治歧视严重损害双方互信,也将影响中欧未来在相关领域的合作。 https://t.co/SLGPBNsT23 