Profile: 81318ac4...
【中美各自眼中的贸易战】美国视角:自18年加征关税后,中国占美国进口份额从高点20%以上降到现在的13%;中国视角:中美贸易战后,全球从中国进口份额从18年的12.7%上升至23年的14.4%。24年6月中国贸易顺差升至990.5亿美元,达到1990年以来的最高水平。 https://t.co/IHKmSMJ15n

川普谈台湾 https://t.co/ybQgJAUzix 
日本最大的半导体设备制造商东京电子今天一度下跌8.3%,创三个月来最大的盘中跌幅。 https://t.co/obOguyUOYg 
24年上半年,混合型基金、股票型基金半年平均业绩为-0.86%、-1.74%。国内145家公募旗下共计3374位基金经理,而中国野外大熊猫数量1900只。今年A股赚钱的基金经理还没有大熊猫多。
新加坡《联合早报》:过去两三年,将财富转移到新加坡的台湾富豪数量显著增加,每年增加20%—30%。今年台湾预计将净流失400名百万美元身家的富豪,新加坡则预计净流入3500名百万美元富豪。
地方城投八五折化债。肉烂在锅里,外债才是债。 https://t.co/fM72DFkLre 
【中信宏观:特朗普若胜选,对中国出口有何影响?】
回顾上一轮贸易摩擦,美国对华整体关税从3%上升至19%,拖累我国出口约1个百分点,并倒逼“美国加征关税+低附加值”行业出海外迁。审视本轮特朗普关税计划,特朗普的全球关税计划或难实施,但对华推出高关税具备一定可能性。根据我们测算,特朗普提出的对中国商品征收60%关税的计划若落地,静态情形下简单测算对我国出口的直接拖累将达到约2.1-2.6个百分点,对外贸企业盈利空间冲击较大,倒逼企业出海进一步加速。从动态思维观察,特朗普若胜选可能使中国和非美地区经贸往来更加密切,中国和欧洲、“一带一路”国家经贸合作有望加强。
🔍欢迎参考! 
【中信宏观:特朗普若胜选,对中国出口有何影响?】
回顾上一轮贸易摩擦,美国对华整体关税从3%上升至19%,拖累我国出口约1个百分点,并倒逼“美国加征关税+低附加值”行业出海外迁。审视本轮特朗普关税计划,特朗普的全球关税计划或难实施,但对华推出高关税具备一定可能性。根据我们测算,特朗普提出的对中国商品征收60%关税的计划若落地,静态情形下简单测算对我国出口的直接拖累将达到约2.1-2.6个百分点,对外贸企业盈利空间冲击较大静态情形下简单测算对我国出口的直接拖累将达到约2.1-2.6个百分点(实际影响会小于该值),对外贸企业盈利空间冲击较大,倒逼企业出海进一步加速。从动态思维观察,特朗普若胜选可能使中国和非美地区经贸往来更加密切,中国和欧洲、“一带一路”国家经贸合作有望加强。
🔍欢迎参考! 
《金融时报》由中国人民银行主管,是中国人民银行、国家金融监督管理总局、国家外汇管理局指定披露重要信息媒体,证券市场信息披露媒体。 https://t.co/sWa3B5Q2C2

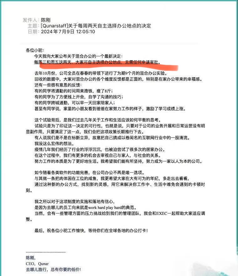
滴滴自动驾驶的首席运营官孟醒,机构电话会谈中国无人驾驶服务示范运营:我们遇到的瓶颈通常是研发能力的限制,而不是政策限制。政策的推进速度甚至很多时候超过了我们的研发能力。......在北京,开放试点区域居住的人口和网约车的订单量都达到了百万级别。同样的情况也出现在广州和上海。至于武汉,就更大了。......如果再往前走一步,可能就是全国性的开放。

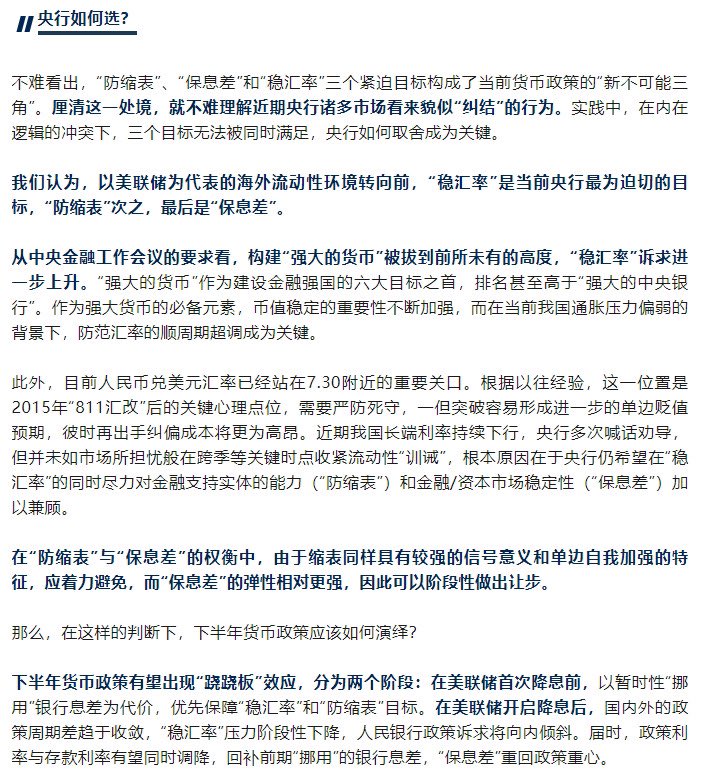
货币政策以我为主。实际动作紧盯美联储。 https://t.co/w1jZ1IYtag 
周末上海交通大学上海高级金融学院毕业典礼,副院长李峰发言说:一些人开始认为金融业毫无价值,因为金融似乎不是硬核科技,认为金融业是可有可无的交易成本;有些金融从业人员,包括我们的一些同学和校友,甚至产生职业羞耻心。
……
作为金融从业人员,或者在企业从事投融资工作,我们不但不应该有羞耻感,而应该深感自豪。 





