Profile: 81318ac4...
广州市统计局今天发布:2024年前三季度,广州市地区生产总值22149亿元,同比增长2.0%。 https://t.co/M8OXY6hoj9 
第一创业证券 https://t.co/dJa5V5YdUW 
财长措辞上对“钱给多少”提供了不低的想象空间,但就“钱给到谁”尚不确定。若聚焦居民补贴重点支持消费,则对症下药有助于经济走出通缩和需求回升,若主要用于项目投资和地方化债,则对需求拉动就有限。 https://t.co/SLhzxgu03y 
还需要多少增量财政刺激?中金测算,短期需2万亿,中期6-8万亿。而抗疫三年期间地方额外产生6.8万亿赤字——正可以解释当前的窘境。 https://t.co/NPBzkfdFc3

交易所会在政策宣导、创新方案支持、项目沟通等方面大力支持上市公司并购重组,必要时可由上交所相关业务人员到各券商、上市公司做政策解读和宣导。当前的政策是改革的起步,条件成熟了还会继续推出一系列支持性、创新性安排。
总的来说,希望投行有问题、有项目就多沟通。其次是希望投行多推案例。 https://t.co/a6sSCZysoR 
申万宏源首席经济学家解读 https://t.co/beDesor1xv

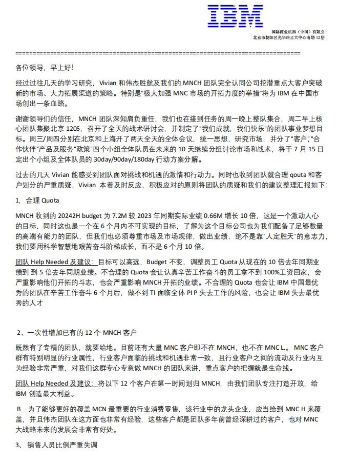
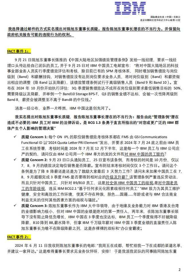
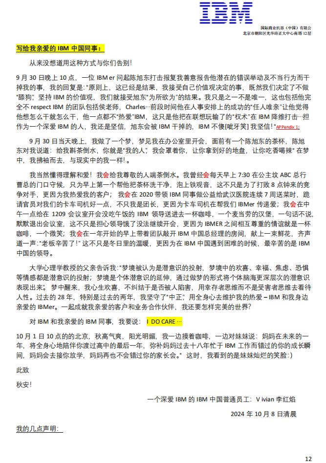
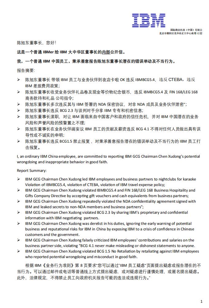
IBM大中华区内部举报信 https://t.co/imHzHCAwua

央行首批5000亿互换便利 https://t.co/nw5mx6JI3h 
基金经理同事间的问候很坦诚 https://t.co/p954x88wRX

大摩谈发改委发布会:体制内的人员也需要学习,他们不可能说的都是资本市场想听的。发布会后我们都有收到问询,让给与市场感受反馈。但是预期并没有改变,因为决策层深刻的意识到如果不对抗通缩,自身的财政收入也会受到影响,地方政府难以为继,这才是真正的切肤之痛,他们一定会想办法做下去的。 https://t.co/GzuUxxU6Ok 
踏空机构代表:险资普遍仓位不高,节前上涨止盈的情况亦常见,后续有巨大增量空间;部分私募通过收益互换配置美股,行情启动后资金回来至少需2天时间,未能快速反应,后续有较大进场空间;银行理财行情启动前的含权量已普遍低于1%,本轮上涨过快难以反应。 https://t.co/4ucTLtXv8G 
10月1-5日,一线城市新房成交面积同比+28% https://t.co/sssIsg9S9v 







