Profile: 81318ac4...
截至2022年,全部A股个人投资者账户数高达3.22亿户,但同期沪市持股账户数仅为4626万户,2007年至2022年有效户率从 44%下降至14%。
从这点看,A股最大的新增资金不是来自于新增开户,而是重新激活老股民。而这也是未来冲顶的重要观测指标。 https://t.co/qnh6NfVNAR 
国君:根据统计,公司互联网开户量从9月24号开始激增,9月26日的开户量达到平时的四倍!9月27日开户量又是26日四倍,今天截止到下午一点,开户量已经超过27日全天开户!!!现在开户流量已经远超平时30倍以上。
市场情绪反馈:从营业部角度感觉到了2015年牛市的开户感觉。
刘士余当年没干掉的新财富,今年搞了一出自杀:基金经理(包括不限于易方达、博时、平安等)普遍反应自己的投票被代投了。 https://t.co/Qgj6g6IKzD

各位领导,接信息技术部通知,由于上交所的交易系统异常,目前交易订单及回报订单均处理缓慢,请各分支机构做好投资者安抚工作。 https://t.co/xmdVFrDa5X 
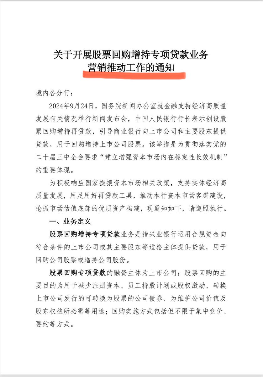
A股三十年来,第一次银行资金主动抢抓营销入市。 https://t.co/0yjPwiPbix

全国城镇不包含在校生的16-24岁劳动力失业率——去年这项数据的前身飙升到21%,统计局暂停公布。在剔除在校生因素后,半年后再次公布下降到了14%。
8月份这项失业率数据又悄悄爬到18.8%了… https://t.co/ncwBLOEMiN 
很罕见的两国元首会谈新闻。 https://t.co/aPgdUds9ws 
不会每次有胡友平 https://t.co/qfHF1lFvYp 
世界500强中国铁建旗下投资规模最大、综合实力最强、旗舰作用显著的综合性投资平台——投资规模累计超14000亿元人民币。 https://t.co/f8mv8rIqh8 
李录谈常识 https://t.co/fyw4ZikHwl 
社保双轨制典型案例:数据出自《成武县2023年国民经济和社会发展统计公报》,成武为山东菏泽市下辖县。 https://t.co/5wUN9NYnYd 
本群存在违规行为 https://t.co/BKtrOoiBSw 






