Profile: 86b45ff7...
不是二十届中央委员的中共党籍副国级领导人穆虹、王东峰、姜信治、陈希、夏宝龙列席二十届三中全会。
70岁的陈希在2022年10月卸任中央政治局委员后,继续担任中央党校校长至今。
71岁的夏宝龙在2023年3月卸任全国政协副主席后,继续担任国务院港澳办主任至今。
陈希和夏宝龙的共同点是什么? https://t.co/Wa52jIpBUA 
二十届三中全会递补的中央委员:
丁向群(1965.6):安徽省委常委、组织部长
于立军(1967.8):四川省委常委、组织部长
于吉红(1967.1):北京师范大学校长(副部长级) https://t.co/SGGdTnNNkb

二十届三中全会公报:
秦刚、李尚福、李玉超不再担任二十届中央委员,丁向群、于立军、于吉红递补为中央委员。
递补的三位中央委员在二十届中央候补委员名单中排在第1、3、4位,排第2位的丁兴农(火箭军副政委)被跳过。
首次披露二十届中央候补委员、火箭军参谋长孙金明严重违纪违法,被开除党籍。 https://t.co/6lCxYnqRES 
魏凤和落马:
“给予魏凤和开除党籍处分,终止其党的二十大代表资格,将魏凤和涉嫌犯罪问题移送军事检察机关依法审查起诉。
此前,中央军委已决定给予魏凤和开除军籍处分,取消其火箭军上将军衔。”
国家主席办公室主任韩世明(右二)陪同习近平访问哈萨克斯坦,坐在罗照辉和华春莹之间,级别为副部级。 https://t.co/atw2UVYVI8 
施小琳(1969.5)任四川省政府党组书记,将担任四川省长。
55岁的施小琳是最年轻的现任女性省长,也是第二年轻的现任省级政府首长,仅次于北京市长殷勇。
目前有三位女性省级政府首长,除了施小琳外,另两位是黑龙江省长梁惠玲和内蒙古省政府主席王莉霞。
施小琳也是现任省长中的首个中央候补委员。 https://t.co/6j5hnKQ7Ln 
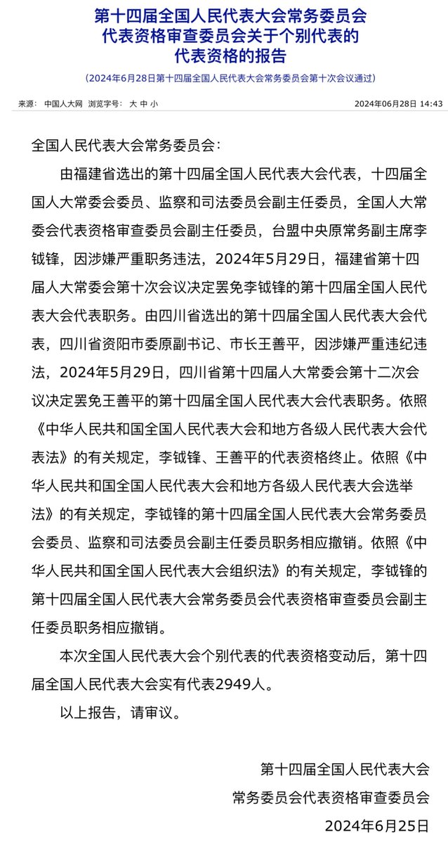
李钺锋、王善平的全国人大代表资格终止,李尚福继续担任全国人大代表。 https://t.co/QAtBgiKreS 
韩俊将担任农业部长,此前为安徽省委书记,仅担任省委书记一年多。
李尚福落马:
“给予李尚福开除党籍处分,终止其党的二十大代表资格,将李尚福涉嫌犯罪问题移送军事检察机关依法审查起诉。
此前,中央军委已决定给予李尚福开除军籍处分,取消其陆军上将军衔。” https://t.co/0LYWfMOhcC 
中央政治局召开会议,决定二十届三中全会将于7月15日至18日召开。 https://t.co/gWdoraGJX0 
欢迎仪式顺序:
王毅、郑栅洁、蓝佛安、王文涛、雷海潮、大使、陈晓东、华春莹、罗照辉
(吕录华不在)
会谈座次:
王毅、郑栅洁、蓝佛安、王文涛、雷海潮、大使、陈晓东、吕录华、罗照辉、华春莹
(习近平左右各五个人)
驻赞比亚大使杜晓晖(1975.3)任外交部非洲司司长,是外交部首个“75后”司长。
前任外交部非洲司司长吴鹏(1967.2)已任驻南非大使,晋升副部级。 https://t.co/2JnmVpJinE 
韩文君已任李强总理秘书,座次顺序排在国务院研究室副主任、总理办公室主任康旭平之后,外交部新闻司副司长汪文斌之前 https://t.co/ZjmtRwxUM5

担任了两年海南省委组织部长后就赴任新职,虽然不如那些一年一调整的人,仍然算调整频率比较快的。有机会在2026/27年省级换届升任省委专职副书记(可能去别的省做副书记),之后有机会升一线正部,升不了的话也很有可能升二线正部。快的话,甚至有机会在2027年就升一线正部,锁定一个70后中委席位。
海南省委组织部长冯忠华(1970.5)调任广东省委组织部长。
冯忠华是副部级履历最长的“70后”省委常委之一,月底将满五年副部履历,仅次于三个专职副书记、费高云、刘强、郭宁宁、杨晋柏。这次调整,虽然仍然是组织部长,但是到了一个含金量相对高的省份。 https://t.co/FSKC9XTU74 
孟祥锋罕见陪同习在地方考察,蔡奇没有陪同 https://t.co/teQq357iFZ 
西藏自治区原党委书记吴英杰落马。吴英杰是三十多年以来,第一位没有晋升党和国家领导人的西藏书记,2021年卸任后退居二线。自胡锦涛以来,一共六位西藏书记升任党和国家领导人,包含一个总书记、两个局委、三个二线副国。
一周前的6月7日,吴英杰陪同王沪宁会见了访华的委内瑞拉外长。 https://t.co/w4LonXBirf 
