Profile: 3c31c0c8...
肾脏是一个“隐忍”的器官,早期慢性肾病一般无任何症状、体征,容易造成病情延误。喝水后出现4种情况,可能是肾脏在求救。
1、出现水肿
肾脏负责水液代谢,当肾不好时,体液平衡就容易出现异常,导致水肿,脸部、四肢出现浮肿尤其要当心。
2、夜尿增多
清华大学附属北京清华长庚医院肾脏内科主治医师王炜介绍,正常成年人夜间排尿0~1次,尿量约为白天的1/3~1/2,一旦排尿次数超过2次,或夜尿量超过500毫升,且连续多天,就要警惕。
高血压肾损害、慢性间质性肾炎、药物性肾损伤、免疫或代谢性疾病相关肾损伤,以及终末期肾脏病等,都是常见造成夜尿增多的肾病。
3、小便有泡沫
生理性泡沫通常在1分钟内消失,临床通常认为在5分钟内消失的泡沫尿可大致判断为正常。
病理性泡沫尿的特点是泡沫细密、量多,且久久不消散。
4、血压升高
人的心血管就像水循环系统,心脏像水泵,不断为全身输送血液;肾脏像人体排水口,调整与改变循环血量和体内容量,稳定血压与内环境平衡。
肾脏不好,喝的水排不出来,水分潴留囤积在血管内部,会导致血压升高。
除了以上表现,皮肤瘙痒、贫血、头痛、乏力、记忆力下降、睡眠不佳、食欲不振等,也可能是肾脏疾病引起的,需要警惕。 https://video.twimg.com/tweet_video/GNNHvyAbkAAKF_n.mp4
5月10日,贵州独山县公安局发布警情通报:我局2024年5月9日发布《悬赏通告》追捕的犯罪嫌疑人黎德亮,已于5月10日5时50分许,被公安机关抓获。经初查,5月9日零时许,黎德亮酒后与家人发生争执并持刀伤人,致2人死亡3人受伤。 https://t.co/pVJQMa97gN 
5月9日下午,百度创始人李彦宏与人力资源负责人崔珊珊召开小范围员工沟通会,对璩静事件进行了点评。
据腾讯新闻《AI光年》独家获悉,李彦宏现场表彰了百度优秀员工,“你们才代表百度,你们才代表最真实的百度,你们才是百度最真实的代表。”李彦宏情绪颇为激动的表示。
此前,璩静在抖音上发布数条短视频,讲述自己在百度的职场管理经历和职场观,其中多条较为极端的观点,因为冰冷、缺乏人情味儿引发了一轮对于劳资关系的热议。
据了解,在沟通会现场,百度人力资源负责人崔珊珊表示,近期大家多少关注到一些舆论争议,有的同学也多少还会产生困扰。但是这里我请大家相信,在百度没有什么比“简单可依赖”的价值观更值得守卫和坚守。舆论的喧嚣总会过去,而我们的自我革新永不止步。
会议结束后不久,百度副总裁璩静已提交离职手续,其在内部沟通App如流上状态显示为“已离职”。而璩静的百度百科词条职位已变更为“百度原副总裁”,任职时间为2021年8月至2024年5月。 https://video.twimg.com/ext_tw_video/1788763625429311489/pu/vid/avc1/540x856/hB-0dFjx1SH1nQwR.mp4?tag=12
冰块也会霉变?
5月8日,湖北黄冈。王先生当天在瑞幸咖啡(艾都大厦店)购买了几杯咖啡,揭盖喝的时候发现冰块长毛霉变。王先生称,之后吐了3次,目前已经投诉到了市监局。9日,瑞幸客服回应,会记录反馈给专员。 https://t.co/ROw8bJ4ABd https://video.twimg.com/ext_tw_video/1788480222863736832/pu/vid/avc1/640x360/fi63_FDBdltONXz-.mp4?tag=12
久坐超7小时乳腺癌风险增四成
日本京都府立医科大学的一项研究发现,每天坐7个小时以上,乳腺癌发病风险上升。该研究对3.6万成年女性进行平均9.4年的追踪,分析每天坐位时间与乳腺癌发病的关系。结果表明,与每天坐着不到7小时的人相比,超过7小时的人,乳腺癌风险增加36%。此外,研究还发现,对于每天坐着超过7小时的人来说,即使增加每天步行时间和休闲运动,也无法降低乳腺癌风险。
为了减少因久坐不动而导致的运动不足,大家平时应当养成良好的“碎片化”运动习惯,例如坐一个小时就站起来走动、用走楼梯代替乘电梯、闲暇时间做运动等。
【宁夏青铜峡市发生一起交通事故,致9人死亡、2人受伤】
2024年5月9日7时40分许,在青铜峡市G110国道西山公墓附近,发生一起甘肃牌照货车与一辆宁夏牌照小型普通客车相撞交通事故,致9人死亡、2人受伤,伤者已送医院救治,无生命危险。自治区党委和政府迅速反应,公安、消防、卫健、应急等部门正在现场开展救援处置,事故原因正在调查中。(宁夏日报客户端) https://video.twimg.com/ext_tw_video/1788411024317829120/pu/vid/avc1/720x1152/tUd498H-_Vmnfceq.mp4?tag=12
鸿茅药酒事件当事人“谭秦东”的近况如何? https://t.co/BIkx2AFz2H

地中海贫血(Thalassemia,地贫)最早发现于地中海人群,故称为地中海贫血,又称海洋性贫血或珠蛋白生成障碍性贫血,由于珠蛋白基因表达异常而无法形成正常功能的血红蛋白而引发,是一种常染色体阴性遗传病。
地中海贫血,是全球分布最广、累及人群最多的单基因遗传性疾病。在我国,发病率最高的3个省是广西 (24%)、广东(16.8%)、海南 (15.1%) 。即使夫妻双方都是地贫基因携带者,只要做好产前诊断,也可以避免生出地贫儿。
地中海贫血分为静止型、轻型、中间型和重型👇🏻
①静止型、轻型:一般不用治疗。
②中间型、重型:需要规律性输血和排铁治疗维持生命。
地贫暂时尚无可治愈药物,但有一个终极治疗手段:造血干细胞移植(HSCT)。目前,我国每年地贫移植已接近1000例,患者术后无地贫(免受持续输血维持)生存率达90%以上

香港中文大学惠晓艳课题组招收博士研究生及研究助理 https://t.co/iL104B8TfH 
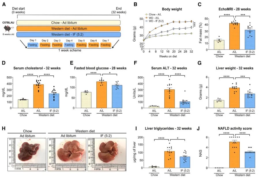
5:2禁食法,即每周有规律的吃5天,另外2天少吃或禁食
2024年5月7日,德国癌症研究中心的研究人员在 《Cell Metabolism 》期刊上发表一项研究显示,5:2禁食法可以预防非酒精性脂肪肝炎(NASH)的发展,并改善已形成的非酒精性脂肪肝炎和纤维化,还能减弱非酒精性脂肪肝炎向肝细胞癌的转变。表明5:2禁食法是对抗非酒精性脂肪肝炎和非酒精性脂肪肝炎后肝癌的有利干预措施。
此外,禁食周期、禁食时长和次数,以及非酒精性脂肪肝炎饮食的类型,决定了禁食益处的有效性。具体来说,5:2的饮食模式比6:1效果更好,24小时禁食优于12小时禁食,不健康的饮食需要更频繁的禁食周期。
研究人员分析了5:2禁食否也可以缓解现有的慢性肝脏炎症,四个月的5:2禁食后,与对照组相比,禁食小鼠血清丙氨酸转氨酶、碱性磷酸酶和胆固醇水平显著降低,对照组出现36%的小鼠发生肝癌病变,而禁食组均未表现出病变。
更引人注目的是,即使以治疗方式进行,5:2禁食方案也能显著降脂肪肝、纤维化、肝脏甘油三酯、肝脏脂肪变性以及骨髓和淋巴细胞浸润。
研究人员还确定了5:2禁食对非酒精性脂肪肝炎有益的两种蛋白质,转录因子PPARα和酶PCK1,这两个分子共同作用,增加脂肪酸的分解和糖异生,并抑制脂肪的堆积。

出现这5种面相可能是疾病征兆
1.耳垂出现一道“沟”
确切来说,这个沟名为耳垂对角皱褶,是一条从耳屏向后延伸 45° 至耳廓的皱纹,出现这道“沟”,很可能是心脏有问题的危险信号。
曾有多项流行病学的证据显示,耳垂皱褶与冠心病或其他心血管疾病的存在有一定的相关性。调查显示,与没有耳垂皱褶的人相比,出现耳垂皱褶的人发生冠心病和心肌梗死的风险升高了1.09倍。
2.抬头纹多且深
研究显示,前额皱纹越多越深(相比于同龄人平均水平)的人,因心血管病而死亡的风险也越高。
研究人员表示,前额的血管非常小,所以可能对斑块的形成更为敏感,这意味着抬头纹可能是血管老化的早期信号之一。
3.左右脸突然不对称,要当心了!
如果对着镜子做表情时发现脸歪,明显不对称,甚至口水顺着一边嘴角往下流,那么一定要注意,这很可能是中风的预警信号!
可以记住这个“120口诀”:看到“1”张不对称的脸,“2”只手臂力量明显不一致,单侧无力举不起来,聆(“0”)听讲话是否清晰。有任何相关的症状,一定要尽早就医。
4.眼睑小瘤
眼睑小瘤其实在中老年群体中较为常见,具体表现是双眼睑周围长有淡黄色、柔软的扁平疣状隆起,呈米粒或黄豆大小。
这种睑黄瘤其实是人体脂质代谢障碍的外在皮肤表现,可能伴有高脂血症、肝胆疾病。
无论如何,发现这样的黄瘤后进行相关的血液检查十分必要。这其实是身体在提醒你:已经无法代谢高油脂了,要注意清淡饮食,选择低脂、低胆固醇、低糖饮食。
5. 脸色发黑,小心肝!
脸色发黑往往提示身体已经出现某些病变,尤其是要注意肝。因为肝有问题,很容易出现特有的“肝病面容”。
对于患有慢性肝炎或者肝硬化的人来说,约1/3都会出现肝病面容:面部及眼眶周围皮肤晦暗、没有光泽,干燥粗糙、弹性差;面容消瘦枯萎,有的会有腮腺肿大。 
坚持7个习惯不易得癌
肿瘤医生表示,改变一些生活习惯,就能降低相应的癌症风险↓↓
1.保持健康体重,降低肝癌、肾癌、胆囊癌风险。
2.多进行身体活动,降低肠癌、胃癌、肺癌风险。
3.多吃全谷物、豆类、蔬菜和水果,降低消化系统癌症。|
4.限制“快餐”和高脂食品,降低前列腺癌、肾癌、卵巢癌风险。
5.限制食用红肉和加工肉类,降低胃癌、食道癌风险。
6.少喝甜饮料,降低胰腺癌、肝癌风险。
7.限制饮酒,降低肝癌、食道癌风险。
虽然不同的健康习惯各有“防癌优势”,但它们常常互相作用,起到“1+1>2”的效果,因此7种健康习惯尽量都要做好。此外,不吸烟、吃饭细嚼慢咽、不吃过热过辣食物、规律作息等好习惯,以及保持一个好心态,也有助降低癌症风险。 https://video.twimg.com/tweet_video/GM-cb2gbQAA-G28.mp4