AI巨头对决:OpenAI与Anthropic的收入秘密大揭露!
1/ 📈 惊人的收入增长
- OpenAI预计2024年收入达50-52亿美元,2025年飙升至116亿美元,年增长率高达213%!
- Anthropic今年收入预计为10亿美元,相比2023年底的1亿美元,增长了惊人的900%!
2/ 💰 收入来源揭秘
- OpenAI依赖ChatGPT订阅(73%)和API(27%)。
- Anthropic则靠第三方API(60-75%)、直接API(10-25%)、Claude订阅(15%)和专业服务(2%)。
3/ 📉 亏损挑战
- OpenAI今年预计亏损50亿美元,API业务毛利率约50%。
- Anthropic预估亏损20亿美元,主要因计算和人力成本。
4/ 🚀 盈利策略对策
两家公司都在通过提升模型能力和优化成本来实现盈利。重点在于降低推理成本、提高订阅价格,从训练转向推理计算。
5/ 🤔 未来展望
OpenAI专注于ChatGPT消费端订阅,而Anthropic则面向企业智能服务。Sam Altman的目标是让OpenAI成为一家消费产品公司,而Anthropic则聚焦企业市场。
更多详情请访问:https://t.co/TWalqrnuxh… 
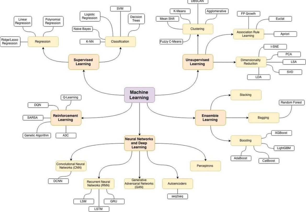
机器学习全景图:探索智能算法的秘密武器!揭开机器⚙️学习的神秘面纱
这张图展示了机器学习的不同分支和技术,像是一个知识宝库。
1. 监督学习:
- 回归:用于预测连续值,比如线性回归、岭回归等。
- 分类:用于将数据分成不同类别,比如SVM、决策树等。
2. 无监督学习:
- 聚类:将数据分组,没有预定义标签,比如K-Means、DBSCAN。
- 关联规则学习:用于发现数据中的关系,比如Apriori算法。
- 降维:减少数据复杂性,保持重要特征,比如PCA。
3. 强化学习:
- 包括Q学习、深度Q网络(DQN)等,用于训练智能体通过试错方式进行决策。
4. 集成学习:
- 组合多个模型提高性能,比如随机森林(Random Forest)、XGBoost。
5. 神经网络和深度学习:
- 包括卷积神经网络(CNN)、生成对抗网络(GAN)等,处理复杂模式识别任务。
这张图就像是机器学习的地图,帮我们更好地理解每个领域的工具和技术。 
OpenAI的Canvas团队成员的推特提到的自我批评功能确实是一个非常有趣且创新的点。
在Canvas中,你可以要求ChatGPT对其自己的输出进行批评和改进,这就像给AI赋予了一个“反思”的能力。对于写作和编程来说,这个功能可以帮助用户更加全面地优化他们的作品。
举个例子,如果你让ChatGPT生成了一段代码或文字,你可以直接让它再检查一遍,指出可能的不足之处或者可以改进的地方。这不仅提高了创作的质量,还能节省用户自己反复检查和修改的时间。
这种自我批评功能也让人觉得AI更像一个真正的合作伙伴,而不是简单的工具,因为它能够提供更为深刻和建设性的反馈,从而提升整体生产力。对于正在测试这个功能的ChatGPT Plus用户来说,这无疑是一次令人兴奋的体验,也期待它能早日向所有用户开放。
Canvas 将于下周向企业和教育用户开放
Canvas功能让你在写代码时更容易跟踪和理解ChatGPT所做的修改。它不仅可以审查代码,还能添加日志和注释、修复错误,并将代码转换成其他编程语言,比如JavaScript和Python。
场景举例:Agent应用的安全审计
假设你正在对一个用JavaScript编写的Agent应用进行安全审计。在Canvas中,你可以先输入现有的代码。然后,ChatGPT会帮助你识别潜在的安全漏洞,比如缺少输入验证或不安全的加密方法。
1. 代码审查:ChatGPT首先会自动检查代码中的常见错误,并建议改进措施。例如,它可能会提示你在用户输入处理函数中增加验证步骤,以防止SQL注入攻击。
2. 添加日志和注释:为了便于后续维护,ChatGPT可以自动为关键部分添加详细的日志和注释。这有助于追踪操作步骤和快速定位问题。
3. 修复错误:如果代码中存在bug,比如一个函数没有返回预期结果,ChatGPT会帮助诊断问题根源并提供修复方案。
4. 跨语言转换:最后,如果你需要将经过审计的JavaScript代码移植到Python环境中,Canvas可以自动完成这项任务,同时保持逻辑和功能的一致性。
通过这样的方式,Canvas不仅简化了安全审计流程,还提升了代码质量和跨平台兼容性。
简单来说,Canvas是一个可以在单独窗口中打开的功能,方便你和ChatGPT一起并排工作。通过Canvas,你可以获得ChatGPT的各种帮助,比如建议编辑、调整文本长度、改变阅读难度以及提供实时反馈。而且,你也可以直接在Canvas中进行写作和编辑。
场景举例:撰写科技博客文章
假设你正在撰写一篇关于区块链技术的博客文章。在Canvas中,你可以先输入你的初稿内容。然后,ChatGPT会帮你检查语法错误、建议哪些地方可以简化表达,以及如何调整段落顺序以提升逻辑流畅性。
例如,如果你写了一句“区块链技术的去中心化特性使得数据存储更加安全”,ChatGPT可能会建议简化为“区块链的去中心化提高了数据安全性”。同时,如果文章需要面向不同受众(比如从专家到普通读者),ChatGPT还能帮你调整语言的专业程度,使其更适合目标读者。
这样,通过Canvas,你能在创作过程中实时获得智能助手的支持,大大提高了写作效率和文章质量。
精准决策:机器学习中的评估指标揭秘
这张图详细描述了在机器学习中选择合适的评估指标的方法。根据你想预测的内容分为两大类:类别标签和概率。
1. 类别标签:
- 如果两类同等重要,并且大多数样本属于主要类别,使用准确率(Accuracy)。
- 如果假阳性和假阴性成本相等,使用F1 Score。
- 如果假阳性成本更高,使用F0.5 Score。
- 如果假阴性成本更高,使用F2 Score。
- 当正类更重要时,使用G-Mean。
2. 概率:
- 需要概率时,使用Brier Score。
- 需要类别标签时:
- 正类更重要时,使用PR AUC(Precision-Recall AUC)。
- 两类同等重要时,使用ROC AUC(Receiver Operating Characteristic AUC)。
这张图帮助我们在不同的情境下选择最合适的评估指标,从而提高模型的实际应用效果。 
揭开数据背后的秘密:简单线性回归的奇妙世界!
这张图详细介绍了简单线性回归的基本概念和步骤。
1 简单线性回归
- 定义:最简单的统计回归方法,用于预测分析。
- 目标:找到自变量(预测器)和因变量(输出)之间的线性关系。
- 结构:1个自变量和1个因变量。
2 如何计算?
- 使用线性函数计算最佳拟合直线:\( Y_i = Ax + B \)
- \( Y_i \):因变量
- \( A \):斜率
- \( B \):截距
- \( x \):自变量
3 如何定义最佳拟合?
- 定义为误差最小的直线。
- 随机误差(残差):观察值与预测值之间的差异。
4 如何数学上获得它?
- 使用损失函数寻找A和B的最优值。
- 均方误差(MSE)用于计算预测值与观察值之间的平均平方误差。
- 梯度下降法:优化算法,降低所有数据点的MSE以获得最佳解。
5 评估
- 常用指标:
- 决定系数或R平方(\( R^2 \))
- 均方根误差(RMSE)
6 应用假设
1. 变量线性关系:因变量和自变量之间需有线性依赖。
2. 残差独立性:误差项不应相互依赖。
3. 残差正态分布:残差均值应接近零且呈正态分布。
4. 残差等方差:误差项应具有恒定方差。
这张图帮助理解简单线性回归的理论基础、计算方法及其应用条件,非常适合初学者参考。 
解锁阅读的终极奥秘:从基础到综合的智慧之旅
这张图详细介绍了《如何阅读一本书》中的四个阅读层次:
1. 基础阅读(Elementary Reading):
- 最基本的阅读层次,读者简单地浏览文字,没有深入思考或分析。
- 类似于阅读娱乐小说或朋友发来的短信。
2. 检视阅读(Inspectional Reading):
- 读者快速浏览文本以获取大致内容。
- 可能涉及阅读目录、引言或章节的首尾段落。
- 目标是了解文本的主要观点和结构。
3. 分析阅读(Analytical Reading):
- 深入分析文本,寻找作者的主要论点和支持证据。
- 包括做笔记、划重点和写摘要。
4. 主题阅读(Syntopical Reading):
- 最高级别的阅读,比较多个文本中关于同一主题的观点。
- 通过不同作者的视角获得更深刻的理解。
- 可能需要创建图表来展示不同文本之间的关系。
这四个层次帮助读者在不同情境下选择适合的阅读策略,以提升理解和分析能力。 
解码神经网络的奥秘:从输入到输出的深度旅程
这张图详细展示了神经网络训练中的两个核心步骤:前向传播和反向传播。下面是对每个部分的详细解读:
前向传播(Forward Pass)
1. 计算图构建:
- 输入变量 \(x, y, z\) 被传递到计算图中。
- 计算函数 \(f(x, y, z) = x \times y \times z\)。
- 每个节点执行简单的数学操作,将输入组合成输出。
2. 计算模块:
- 输入通过多个计算模块,如 \(h(x)\) 和 \(f(y)\),逐步进行处理。
- 输出是经过一系列变换后的结果。
反向传播(Backward Pass)
1. 链式法则应用:
- 通过链式法则,计算输出相对于输入的导数。
- 这是为了优化网络参数,减少误差。
2. 导数存储:
- 在每个节点处计算并存储导数。
- 这些导数用于调整模型权重,使其更精确地拟合数据。
3. 简化问题:
- 链式法则将复杂的微分问题简化为在每个节点上的乘积运算。
- 这样使得梯度计算变得高效。
总结
通过前向传播,神经网络可以将输入数据转化为输出预测;而反向传播则通过梯度下降更新权重,从而提高模型的准确性。这种结合使得神经网络能够高效学习和适应各种复杂任务。 
掌握未来的钥匙:12个免费AI课程引领智能时代
这张图列出了顶级免费AI课程,涵盖初学者到高级阶段的学习路径。初学者可以从IBM和哈佛的AI导论开始,深入了解生成式AI和提示工程。中级学习者可以通过哈佛的数据科学与机器学习课程、IBM的Python机器学习以及TensorFlow项目来提升技能。对于高级用户,专业的提示工程、Google的高级机器学习以及斯坦福的高级算法课程将助力他们在AI领域达到新的高度。这些课程提供了全面且免费的资源,是进入人工智能世界的绝佳起点。
这些是图中的课程:
初级
1. IBM的AI导论
2. 哈佛的AI导论
3. 生成式AI导论
4. 提示工程导论
5. Google's Ethical AI
中级
6. 哈佛数据科学与机器学习
7. IBM的Python机器学习
8. TensorFlow Google Cloud
9. 机器学习项目结构
高级
10. 专业提示工程
11. Google的高级机器学习
12. 斯坦福的高级算法课程 
突发消息:OpenAI 获 66 亿美元融资,估值达 1570 亿美元,领投方为 Thrive Capital
- 史上最大风险投资交易
- 估值第三高的私营公司 https://t.co/Ump6M85WyZ 
阿巴斯甜(Aspartame)已更名为天门冬酰苯丙氨酸甲酯(Aspartame Methyl Ester),但其化学成分和用途并未改变。以下是关于这种常见人工甜味剂的详细解读及其潜在危害性:
健康风险
1. 头痛和偏头痛:
- 一些人报告在摄入天门冬酰苯丙氨酸甲酯后出现头痛或偏头痛的症状。这可能与个人对这种甜味剂的敏感性有关。
2. 过敏反应:
- 少数人可能对天门冬酰苯丙氨酸甲酯产生过敏反应,表现为皮疹、荨麻疹或其他过敏症状。对于有过敏史的人来说,尤其需要注意。
3. 神经系统影响:
- 有研究提出天门冬酰苯丙氨酸甲酯可能对神经系统产生影响,包括情绪波动、焦虑和失眠等。不过,这些研究结果并不一致,需要进一步验证。
代谢问题
1. 苯丙氨酸积累:
- 天门冬酰苯丙氨酸甲酯在体内代谢后会释放出苯丙氨酸。对于苯丙酮尿症患者,这是一种严重的风险,因为他们无法有效代谢这种氨基酸,导致其在体内积累,对大脑造成损害。
争议与研究
1. 安全性争议:
- 尽管许多国家的食品安全机构(如美国食品药品监督管理局FDA和欧洲食品安全局EFSA)认为天门冬酰苯丙氨酸甲酯在规定的摄入量下是安全的,但仍有一些研究质疑其长期安全性,特别是在高剂量或长期摄入情况下。
注意事项
1. 标签阅读:
- 在购买药品和食品时,务必仔细阅读标签,了解成分。如果产品中含有天门冬酰苯丙氨酸甲酯,应根据自身健康状况谨慎选择。
2. 咨询专业人士:
- 如果你对这种甜味剂的安全性存疑,或有相关健康问题,最好咨询医生或营养师的建议,以确保摄入安全。
结论
虽然大多数人可以安全食用天门冬酰苯丙氨酸甲酯,但对一些特定人群而言,它可能带来健康风险。在做出饮食选择时,了解成分和潜在影响非常重要。通过科学、谨慎地选择,可以最大限度地保护自身健康。
最新:OpenAI 已要求投资者避免支持埃隆马斯克的 xAI 和 Anthropic 等竞争对手的初创公司。
萨姆·奥特曼 (Sam Altman) 期望获得独家融资安排。
🚨惊爆:OpenAI以1570美元估值融了66亿美元💵👻 New funding to scale the benefits of AI | OpenAI! https://t.co/Z2md0KXSRY
🚨掌握ChatGPT提示技巧,每天节省数小时!🚨
1/ 今天分享一个超实用的图表,让你用ChatGPT提升效率,每天节省数小时工作时间!无论你是开发者、市场营销人员、项目经理还是其他角色,都能找到适合你的提示技巧!
2/ 基本结构:
- 扮演角色 [Role]
- 执行任务 [Task]
- 以格式 [Format] 展示
3/ 具体例子:
- 网站开发者:创建SEO关键词,表格形式。
- 营销人员:编写销售文案,列表形式。
- 分析师:撰写博客文章,代码形式。
4/ 简化复杂信息:
- 提示:将复杂的主题分解成更易理解的部分,用类比和实际例子简化概念。
- 例如:“将区块链技术解释给初学者。”
5/ 应用知识解决实际问题:
- 提示:使用你对某个主题的知识解决实际问题,解释你的思考过程并分享解决方案。
- 例如:“如何在公司内部实施远程工作政策?”
6/ 让ChatGPT学习你的写作风格:
- 提示:分析下面的文本,找出风格、语气和语调。创建一段相同风格的文本。
- 例如:“用相同的风格重写以下段落。”
7/ 记忆关键信息:
- 提示:什么是最重要的事实、日期或公式?帮我创建记忆技巧。
- 例如:“记住历史上重要的战争日期。”
8/ 从错误中学习:
- 提示:我在练习某技能时犯了错,你能解释哪里出了问题以及如何避免吗?
- 例如:“我在写代码时总是出错,帮我找出问题所在。”
9/ 与他人连接:
- 提示:帮我连接到学习者和专家社区。如何加入论坛或社交媒体群组?
- 例如:“推荐一些关于数据科学的在线社区。”
https://t.co/4NCkj0hkZM分析这些提示不仅能提高你的工作效率,还能帮助你更好地利用ChatGPT。立即开始尝试,让每一天都更加高效!💪 
使用ChatGPT,让你的表格技能飞跃!
这张图表展示了如何利用ChatGPT来提升你的Excel和Google Sheets技能,涵盖了从公式创建到数据清理的各个方面。以下是每个部分的详细说明:
1. 公式创建
- 功能:生成复杂公式、解释公式逻辑、排除公式错误。
- 示例提示:创建一个Excel公式来计算$10,000投资在5年内以5%年利率的复利。
2. 数据分析
- 功能:建议合适的分析方法、解释数据趋势、创建数据透视表。
- 示例提示:如何在Google Sheets中按地区和产品类别分析销售数据?
3. 可视化技巧
- 功能:选择合适的图表类型、格式化图表以提高清晰度、创建动态仪表板。
- 示例提示:什么是展示Excel中三年期间月度销售趋势的最佳图表?
4. 自动化与宏
- 功能:编写VBA代码、创建Google Apps脚本、解释自动化概念。
- 示例提示:编写一个VBA宏,自动格式化Excel中的新数据条目。
5. 故障排除
- 功能:识别常见错误、建议解决方案、解释错误信息。
- 示例提示:为什么我在Google Sheets中的VLOOKUP公式中会得到REF!错误?
6. 学习资源
- 功能:推荐教程、在线课程、有用的YouTube频道。
- 示例提示:学习高级Excel函数的最佳免费资源是什么?
7. 生产力技巧
- 发现内容:键盘快捷键、省时技巧、高效工作小贴士。
- 示例提示:每个Excel用户应该知道的前五个键盘快捷键是什么?
8. 数据清理
- 帮助内容:删除重复项、标准化格式、处理缺失数据。
- 示例提示:如何在Google Sheets中清理具有不一致日期格式的数据集?
9. 最佳实践
- 建议内容:
1. 在输入提示时要具体。
2. 验证ChatGPT的建议。
3. 实施建议时要谨慎。
4. 保持对新特性的关注。
5. 将ChatGPT与官方文档结合使用。
图表底部还提醒用户,虽然ChatGPT是一个强大的工具,但重要的是要批判性地评估其建议,并继续发展自己对Excel和Google Sheets功能的理解。通过订阅Mindstream,你可以获取更多免费的资源。https://t.co/Q03KSdLchV。 
OpenAI“元提示”疑似泄露,自动优化功能引发AI界热议!
近日,OpenAI推出了一项激动人心的新功能,能够自动生成优化的系统提示,这一功能类似于Anthropic的提示生成器。令人意外的是,在这个新功能发布仅几个小时后,就有传言称有人已经成功提取到了所谓的“元提示”的内容。
我亲自尝试在OpenAI的新测试平台上使用了这个功能,发现结果与泄露的信息极为相似。具体操作是,将“元提示”作为系统提示输入,然后添加自己的任务或问题,系统就会生成相应的结果。这一过程大大简化了生成高质量内容的步骤。
举个例子,比如你想让AI帮助撰写一篇关于气候变化的文章。你可以将这个任务作为用户输入,而将提取到的“元提示”作为系统提示进行设置。AI随后会根据优化后的指令,提供更加精确和相关的内容。这种能力对于需要高效生成复杂文本的人来说,无疑是一个强大的工具。 
pika😹
国际象棋规则全解析:从新手到大师只需一张图!
国际象棋的奥秘在于其复杂而精妙的规则。让我们一同深入了解这款智力游戏的核心规则与策略。
1. 棋盘布局
- 64格棋盘:标准国际象棋棋盘由8x8的64个方格组成。
- 起始位置:白方的王放在右手边的白色方格上,皇后放在自己的颜色方格上。白棋先行。
2. 游戏目标
- 将死对方国王:通过将对方国王置于无路可逃的“将军”状态来赢得比赛。这被称为“将死”。
3. 棋子的价值与移动
- 车 (Rook):价值5分,可以水平或垂直移动任意步数。
- 皇后 (Queen):价值9分,可以沿任何方向移动任意步数。
- 国王 (King):无具体分值,可以朝任何方向移动一步。特别注意“将军”和“将死”状态。
- 主教 (Bishop):价值3分,只能沿对角线移动,且只能在同色格子上行动。
- 骑士 (Knight):价值3分,走“L”形,两步直线加一步垂直线,可以跳过其他棋子。
- 兵 (Pawn):只能向前走一步,首步可走两步;捕捉时对角线走一步。当兵达到对方底线时可升变为其他棋子(通常为皇后)。
4. 特殊规则
- 王车易位 (Castling):一次性特殊操作,王和车同时移动以增加防御。条件包括未移动过的王和车,且中间没有其他棋子。
- 吃过路兵 (En Passant):当敌方兵首步走两格且停在己方兵旁边时,可进行此特殊捕捉。
5. 和局情况
- 提供五种和局方式:
- 提议和局:双方同意结束比赛。
- 逼和:一方无法合法行棋且未被将军。
- 三次重复局面:相同局面出现三次时可提出和局。
- 50回合规则:50回合内无任何吃子或兵移动则自动和局。
- 无法将死:双方均无足够力量将死对手。
6. 将军与将死
- 将军 (Check):当一个玩家使对手的国王处于被攻击状态时,必须立即解除此威胁。
- 将死 (Checkmate):当一个国王被攻击且无法逃脱,将意味着游戏结束,该玩家输掉比赛。
总结
国际象棋不仅是一场智力较量,更是一种战略艺术。通过掌握这些基本规则,你可以从新手迅速提升到高级玩家。记住,每个棋子的独特价值和特殊规则是制胜关键!快拿起你的棋盘,一展身手吧!

